Farmacología

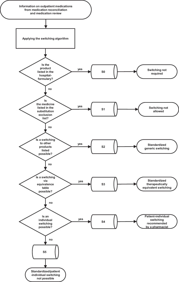
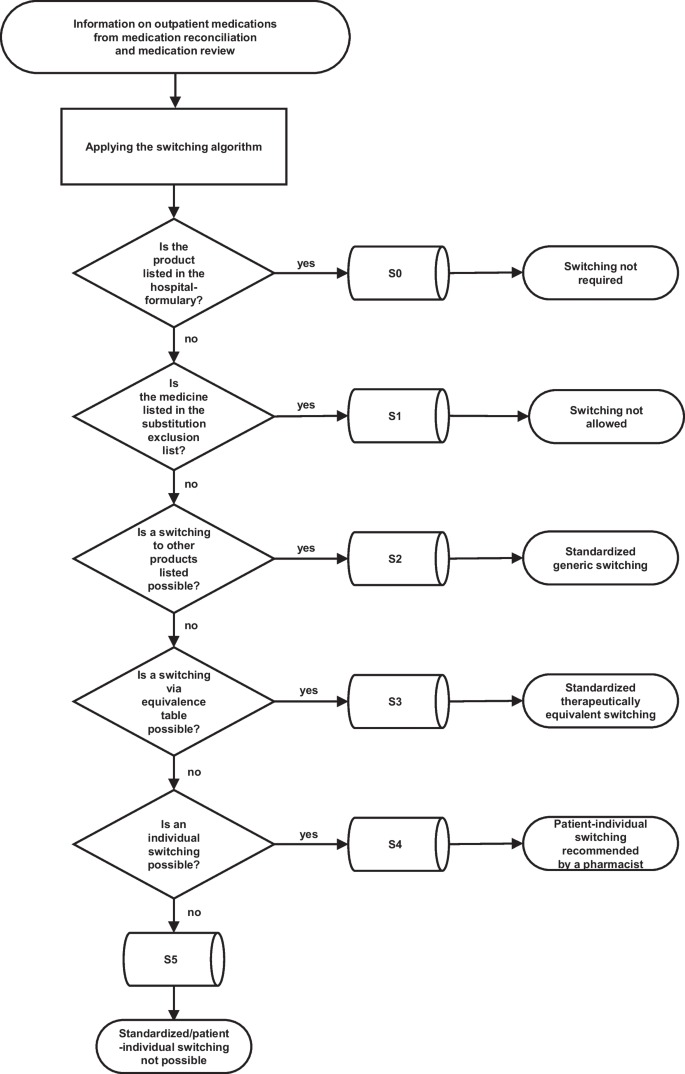
Un algoritmo recientemente desarrollado para cambiar medicamentos ambulatorios a medicamentos incluidos en el formulario del hospital

07 mayo 2024

A pesar de la conciliación integral de la medicación, a menudo faltaba información relacionada con el paciente y la medicación para cambiar los medicamentos al formulario del hospital. Una vez que toda la información necesaria estuvo disponible, la conmutación estandarizada se pudo llevar a cabo fácilmente de acuerdo con un algoritmo de conmutación recientemente desarrollado. Eur J Clin Pharmacol, 24 de abril de 2024

Asociación de prescripciones inadecuadas de antibióticos pediátricos para pacientes ambulatorios con eventos adversos de medicamentos y gastos de atención médica

28 junio 2022

En este estudio de cohorte de niños con infecciones comunes tratados en un entorno ambulatorio, las prescripciones inadecuadas de antibióticos fueron comunes y se asociaron con mayores riesgos de eventos adversos por medicamentos y mayores gastos de atención médica atribuibles. Estos hallazgos resaltan las consecuencias a nivel individual y nacional de la prescripción inadecuada de antibióticos y respaldan aún más la implementación de programas de administración de antibióticos para pacientes ambulatorios. JAMA Netw Open. 26 de mayo  de 2022

Categorias

Etiquetas