Farmacología
Fármacos en la prevención secundaria de accidentes cerebrovasculares
02 junio 2021
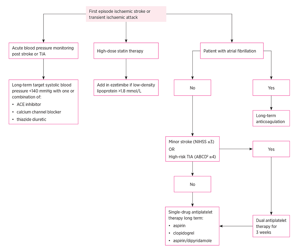
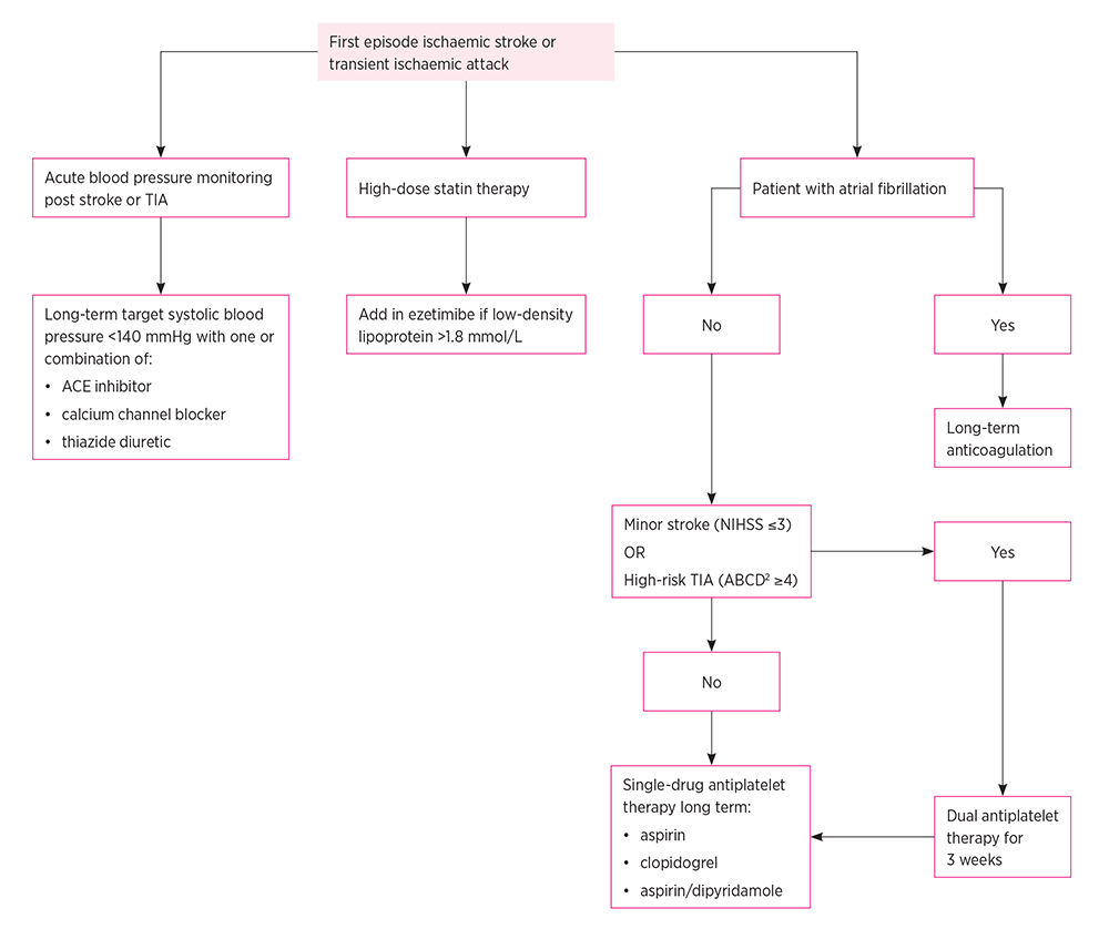
Después de un accidente cerebrovascular isquémico o un ataque isquémico transitorio, los pacientes tienen un alto riesgo de sufrir otro accidente cerebrovascular. La prevención secundaria del accidente cerebrovascular incluye terapia antiplaquetaria, estatinas y antihipertensivos. Aust Prescr, 1 de junio de 2021
Categorias
- Información de Interes
- Enfermedades infecciosas
- Coronavirus
- Cardiología
- Salud Pública
- CIMEFF Centro de Información de Medicamentos Fundación Femeba
- Alertas de Medicamentos
- Endocrinología
- Oncología
- Psiquiatría / Psicología
- Neurología
- Pediatría
- Seguridad del paciente
- Políticas de medicamentos
- Nutrición
- Gerontología
- Ejercicio profesional
- Uso Racional
- Obstetricia
- Ginecología
- Neumonología
- Gastroenterología
- Investigación
- Hematología
- Dolor
- Nefrología
- Reumatología
- Cirugía
- Traumatología
- Medicina general
- Alertas
- Cuidados Intensivos
- Urología
- Políticas de medicamentos
- Etica e investigación
- Dermatología
- Folia DOC
- Hepatología
- Salud Pública
- Infectología
- Coronavirus
- Cuidado Paliativo
- Medicamentos Y Seguridad
- Gripe A
- Salud_ambiental
- Oftalmología
- Otorrinolaringología
- Prescripcion
- Inteligencia Artificial
- DENGUE
- Alergia e inmunología
- Emergencia
- Virus del ebola
- Tabaco
- Cannabis Medicinal
- Industría farmacéutica
- Psicofármacos
- Educación
- Toxicología
- Odontología
- Legislacion
- Farmacología
- Novedades
- Genética
- Hipertensión
- Cardiología
- Calidad
- Imágenes
- Informática
- Complementaria
- Curso Act Comunidad
- Remediar
- Documentos_de_interes
- Enlaces_de_interes
- Anestesiología
- corona
- Economía
- CIMEFF Centro de Información de Medicamentos Fundación Femeba
- COVID-19 prolongado
- Principal
- Boletines
- Cardiol
- Agrotoxicos
- Informacion_al_publico
- ANMAT farmacovigilancia. Ultimas disposiciones
- Boletines
- Calendario nacional de Vacunacion
- tos
- Consultas de Bioética
- Telemedicina
- Farmacia
- Complicaciones post-internación
- Salud de la Mujer
- Material de cursos
- TICs
- FTN Formulario Terapeutico Nacional
- CIMEFF Centro de Información de Medicamentos Fundación Femeba
- Informes
- daralutamida
- apalutamida
- nalbufina
- enzalutamida
- endocrino
- Guía