Farmacología

Foramen oval permeable y accidente cerebrovascular

30 julio 2025

El foramen oval permeable se presenta en aproximadamente el 25 % de los adultos y es una causa frecuente de ictus en pacientes jóvenes y de mediana edad. El sistema de clasificación PASCAL puede ayudar a guiar la selección de pacientes para el cierre del FOP. El cierre percutáneo del FOP reduce sustancialmente el riesgo de recurrencia de un accidente cerebrovascular en pacientes bien seleccionados menores de 60 años después de un accidente cerebrovascular criptogénico. JAMA, 28 de julio de 2025.

Relación entre el uso de antipsicóticos e infecciones posteriores a accidente cerebrovascular en personas mayores

03 julio 2024

Si bien nuestro estudio no encontró evidencia concluyente que vincule la medicación antipsicótica con un mayor riesgo de infección posterior al accidente cerebrovascular, la prescripción de estos medicamentos debe abordarse con prudencia. Hasta que la investigación adicional pueda proporcionar información más definitiva, los médicos deben sopesar cuidadosamente los riesgos potenciales de infección al considerar el tratamiento antipsicótico durante el período de atención del accidente cerebrovascular agudo. Age and Ageing, 16 Junio 2024

Deterioro cognitivo después de un accidente cerebrovascular isquémico y hemorrágico: una declaración científica de la American Heart Association/American Stroke Association

13 junio 2023

El deterioro cognitivo posterior al accidente cerebrovascular (DCPACV) es común después de un accidente cerebrovascular, especialmente en el primer año, y varía de leve a grave. Aunque el deterioro cognitivo es reversible en algunos casos poco después del accidente cerebrovascular, hasta un tercio de las personas con accidente cerebrovascular desarrollan demencia dentro de los 5 años. Stroke. Junio de 2023

Prevalencia e historia natural de la depresión después de un accidente cerebrovascular: revisión sistemática y metanálisis de estudios observacionales

03 abril 2023

En este estudio, observamos que los sobrevivientes de un accidente cerebrovascular con depresión de inicio temprano (dentro de los 3 meses posteriores al accidente cerebrovascular) tienen un alto riesgo de permanecer deprimidos y representan dos tercios de los casos incidentes durante 1 año después del accidente cerebrovascular. Esto destaca la necesidad de un seguimiento clínico continuo de los pacientes deprimidos poco después del accidente cerebrovascular. PLoS Med, 28 de marzo de 2023

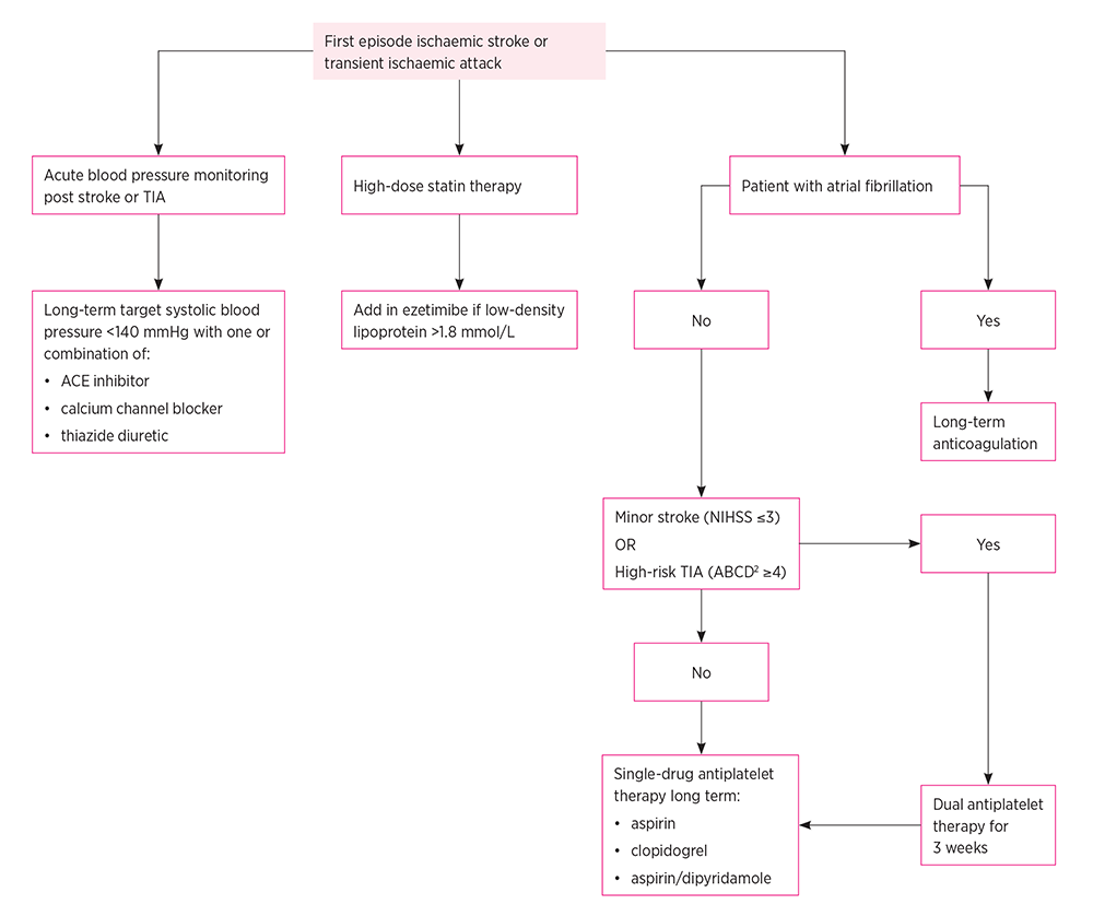
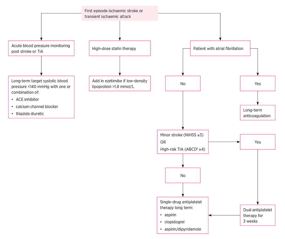
Fármacos en la prevención secundaria de accidentes cerebrovasculares

02 junio 2021

Después de un accidente cerebrovascular isquémico o un ataque isquémico transitorio, los pacientes tienen un alto riesgo de sufrir otro accidente cerebrovascular. La prevención secundaria del accidente cerebrovascular incluye terapia antiplaquetaria, estatinas y antihipertensivos. Aust Prescr, 1 de junio de 2021

Categorias

Etiquetas