Farmacología
Revisión exhaustiva de ensayos clínicos aleatorios en tres revistas médicas detecta 396 intervenciones médicas de nula o escasa eficacia
                    12 junio 2019
                
            
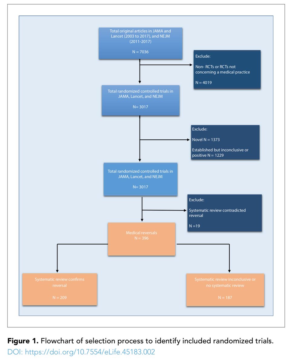
            eLife, 11 de junio de 2019 este trabajo informa cómo una búsqueda sistemática de ensayos controlados aleatorios en tres revistas médicas líderes: el Diario de la Asociación Médica Americana (JAMA), The Lancet y el New England Journal of Medicine (NEJM) identificó 396 revocaciones médicas. Esperamos que, al basarse en esfuerzos previos en esta área (Prasad et al., 2013), esta lista ayude a otros a eliminar el uso de estas prácticas.
Ser un médico conservador
                    29 marzo 2019
                
            
            