Farmacología
Comprendiendo los mecanismos de la remisión de la diabetes tipo 2.
23 mayo 2019
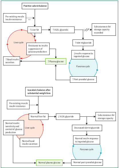
Lancet Diabetes Endocrinol. 13 de mayo de 2019 "el ensayo clínico de remisión de la diabetes basado en la atención primaria (DiRECT) mostró que el 46% de las personas con diabetes tipo 2 podrían lograr la remisión a los 12 meses y el 36% a los 24 meses, mediada por la pérdida de peso"
Categorias
- Información de Interes
- Enfermedades infecciosas
- Coronavirus
- Cardiología
- Salud Pública
- CIMEFF Centro de Información de Medicamentos Fundación Femeba
- Alertas de Medicamentos
- Endocrinología
- Oncología
- Psiquiatría / Psicología
- Neurología
- Pediatría
- Seguridad del paciente
- Políticas de medicamentos
- Nutrición
- Gerontología
- Ejercicio profesional
- Uso Racional
- Obstetricia
- Ginecología
- Neumonología
- Gastroenterología
- Investigación
- Hematología
- Dolor
- Nefrología
- Reumatología
- Cirugía
- Traumatología
- Medicina general
- Alertas
- Cuidados Intensivos
- Urología
- Políticas de medicamentos
- Etica e investigación
- Dermatología
- Folia DOC
- Hepatología
- Salud Pública
- Infectología
- Coronavirus
- Cuidado Paliativo
- Medicamentos Y Seguridad
- Gripe A
- Salud_ambiental
- Oftalmología
- Otorrinolaringología
- Prescripcion
- Inteligencia Artificial
- DENGUE
- Alergia e inmunología
- Emergencia
- Virus del ebola
- Tabaco
- Cannabis Medicinal
- Industría farmacéutica
- Psicofármacos
- Educación
- Toxicología
- Odontología
- Legislacion
- Farmacología
- Novedades
- Genética
- Hipertensión
- Cardiología
- Calidad
- Imágenes
- Informática
- Complementaria
- Curso Act Comunidad
- Remediar
- Documentos_de_interes
- Enlaces_de_interes
- Anestesiología
- corona
- Economía
- CIMEFF Centro de Información de Medicamentos Fundación Femeba
- COVID-19 prolongado
- Principal
- Boletines
- Cardiol
- Agrotoxicos
- Informacion_al_publico
- ANMAT farmacovigilancia. Ultimas disposiciones
- Boletines
- Calendario nacional de Vacunacion
- tos
- Consultas de Bioética
- Telemedicina
- Farmacia
- Complicaciones post-internación
- Salud de la Mujer
- Material de cursos
- TICs
- FTN Formulario Terapeutico Nacional
- CIMEFF Centro de Información de Medicamentos Fundación Femeba
- Informes
- daralutamida
- apalutamida
- nalbufina
- enzalutamida
- endocrino
- Guía