Farmacología
Un algoritmo recientemente desarrollado para cambiar medicamentos ambulatorios a medicamentos incluidos en el formulario del hospital
07 mayo 2024
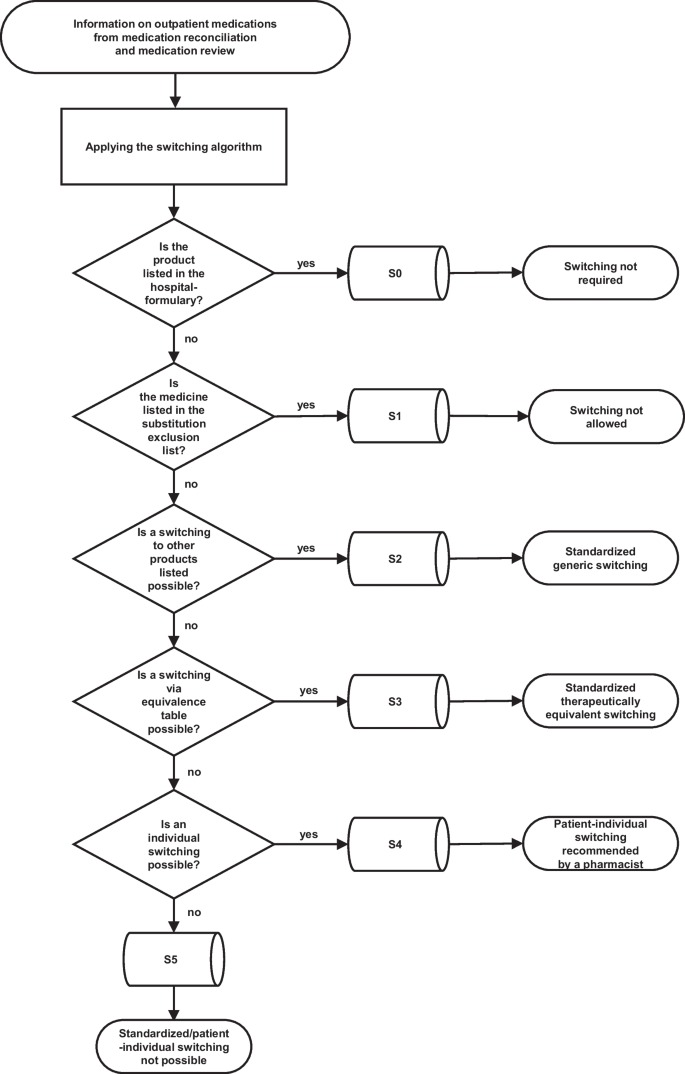
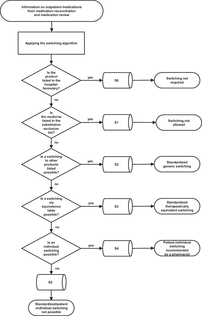
A pesar de la conciliación integral de la medicación, a menudo faltaba información relacionada con el paciente y la medicación para cambiar los medicamentos al formulario del hospital. Una vez que toda la información necesaria estuvo disponible, la conmutación estandarizada se pudo llevar a cabo fácilmente de acuerdo con un algoritmo de conmutación recientemente desarrollado. Eur J Clin Pharmacol, 24 de abril de 2024
Categorias
- Información de Interes
- Enfermedades infecciosas
- Coronavirus
- Cardiología
- Salud Pública
- CIMEFF Centro de Información de Medicamentos Fundación Femeba
- Alertas de Medicamentos
- Endocrinología
- Oncología
- Psiquiatría / Psicología
- Neurología
- Pediatría
- Seguridad del paciente
- Políticas de medicamentos
- Nutrición
- Gerontología
- Ejercicio profesional
- Uso Racional
- Obstetricia
- Ginecología
- Neumonología
- Gastroenterología
- Investigación
- Hematología
- Dolor
- Nefrología
- Reumatología
- Cirugía
- Traumatología
- Medicina general
- Alertas
- Cuidados Intensivos
- Políticas de medicamentos
- Urología
- Etica e investigación
- Dermatología
- Folia DOC
- Hepatología
- Salud Pública
- Infectología
- Coronavirus
- Cuidado Paliativo
- Medicamentos Y Seguridad
- Gripe A
- Salud_ambiental
- Oftalmología
- Otorrinolaringología
- Prescripcion
- Inteligencia Artificial
- DENGUE
- Alergia e inmunología
- Emergencia
- Virus del ebola
- Tabaco
- Cannabis Medicinal
- Industría farmacéutica
- Psicofármacos
- Educación
- Toxicología
- Odontología
- Legislacion
- Farmacología
- Novedades
- Genética
- Hipertensión
- Cardiología
- Calidad
- Imágenes
- Complementaria
- Informática
- Curso Act Comunidad
- Remediar
- Documentos_de_interes
- Enlaces_de_interes
- corona
- Anestesiología
- Economía
- Principal
- CIMEFF Centro de Información de Medicamentos Fundación Femeba
- COVID-19 prolongado
- Agrotoxicos
- Cardiol
- Boletines
- Informacion_al_publico
- ANMAT farmacovigilancia. Ultimas disposiciones
- Boletines
- Calendario nacional de Vacunacion
- Consultas de Bioética
- Telemedicina
- Farmacia
- Salud de la Mujer
- Complicaciones post-internación
- tos
- Material de cursos
- TICs
- FTN Formulario Terapeutico Nacional
- CIMEFF Centro de Información de Medicamentos Fundación Femeba
- Informes
- daralutamida
- apalutamida
- nalbufina
- enzalutamida
- endocrino
- Guía