Farmacología
El impacto de la hospitalización en la prescripción inadecuada y la polifarmacia en pacientes mayores
                    15 mayo 2024
                
            
            Este estudio descriptivo transversal, demostró altas tasas iniciales de prescripción de medicamentos potencialmente inapropiados (MPI) y polifarmacia. La hospitalización se asoció con una disminución de la prescripción de MPI y un aumento de la polifarmacia. Esto resalta la importancia de la revisión de la medicación durante el ingreso para reducir el riesgo potencial para los adultos mayores de la polifarmacia y la prescripción de MPI. Pharmacoepidemiol Drug Saf. 8 mayo 2024
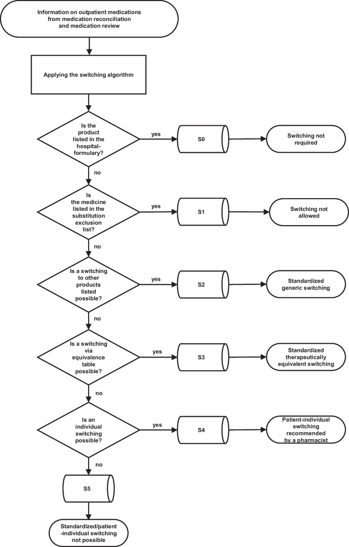
Un algoritmo recientemente desarrollado para cambiar medicamentos ambulatorios a medicamentos incluidos en el formulario del hospital
                    07 mayo 2024
                
            
            A pesar de la conciliación integral de la medicación, a menudo faltaba información relacionada con el paciente y la medicación para cambiar los medicamentos al formulario del hospital. Una vez que toda la información necesaria estuvo disponible, la conmutación estandarizada se pudo llevar a cabo fácilmente de acuerdo con un algoritmo de conmutación recientemente desarrollado. Eur J Clin Pharmacol, 24 de abril de 2024
Reducción de errores de medicación en adultos en el ámbito hospitalario
                    01 diciembre 2021
                
            
            Evidencia de certeza baja a moderada sugiere que, en comparación con la atención habitual, la conciliación de la medicación, los Sistemas de prescripción electrónica asistida (PEA)/sistemas de apoyo a las decisiones clínicas (SADC), el código de barras, los informes de errores y los sistemas de dispensación en la planta de cirugía podrían reducir los errores de medicación y los EA. Sin embargo, los resultados son imprecisos para algunos desenlaces relacionados con la conciliación de la medicación y los PEA/SADC. La evidencia sobre otras intervenciones es muy incierta. Se necesitan estudios con una potencia y una metodología sólidas para abordar las lagunas identificadas en la evidencia. También deben evaluarse las estrategias innovadoras y sinérgicas (incluidas las que implican a los pacientes). Cochrane Database Syst Rev, 25 de noviembre de 2021
Hospitalizaciones y muertes relacionadas con eventos adversos a medicamentos en todo el mundo: revisión sistemática de estudios con cobertura nacional
                    10 noviembre 2021
                
            
            