Farmacología

Cómo comunicar la evidencia a los pacientes

14 agosto 2019

DTB, 25 de julio de 2019.   Este artículo revisa lo que se sabe acerca de cómo los médicos pueden comunicar mejor la evidencia para que los pacientes puedan tomar decisiones informadas basadas en ella. A primera vista, puede parecer que esta debería ser una pregunta relativamente simple de responder, pero hay un par de grandes problemas subyacentes

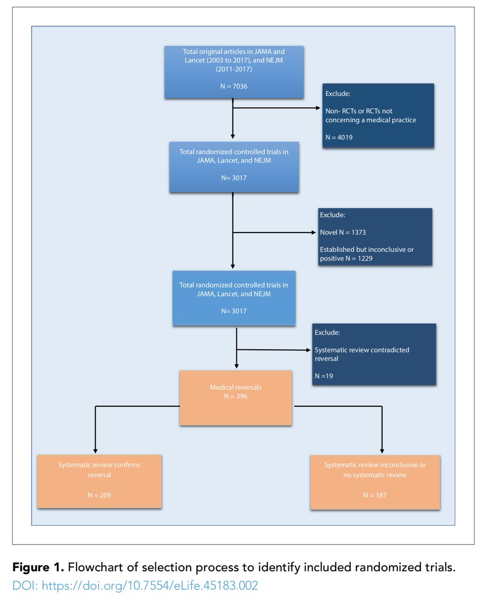
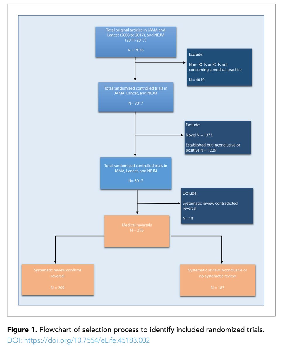
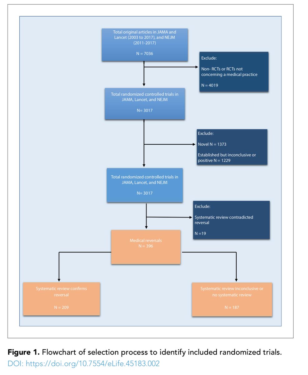
Revisión exhaustiva de ensayos clínicos aleatorios en tres revistas médicas detecta 396 intervenciones médicas de nula o escasa eficacia

12 junio 2019

eLife, 11 de junio de 2019  este trabajo informa  cómo una búsqueda sistemática de ensayos controlados aleatorios en tres revistas médicas líderes: el Diario de la Asociación Médica Americana (JAMA), The Lancet y el New England Journal of Medicine (NEJM) identificó 396 revocaciones médicas. Esperamos que, al basarse en esfuerzos previos en esta área (Prasad et al., 2013), esta lista ayude a otros a eliminar el uso de estas prácticas.

¿La evidencia en la que basamos nuestra práctica debería venir con fecha de vencimiento?

13 mayo 2019

J Gen Intern Med, 6 de mayo de 2019 Proponemos un "estatuto de limitaciones de la evidencia" como un principio central de la medicina basada en la evidencia, en el que se consideran los factores que pueden requerir la reevaluación de la eficacia de las terapias aceptadas.

Categorias

Etiquetas