Farmacología

Limitaciones en los ensayos clínicos que conducen a la aprobación de medicamentos contra el cáncer por parte de la FDA

17 junio 2020

Dos tercios de los medicamentos contra el cáncer están aprobados en base a ensayos clínicos con limitaciones en al menos 1 de 4 dominios esenciales. Los esfuerzos para minimizar estas limitaciones en el momento del diseño del ensayo clínico son esenciales para garantizar que los nuevos medicamentos contra el cáncer realmente mejoren los resultados de los pacientes sobre los estándares actuales. JAMA Intern Med. 15 de junio de 2020.

Multiplicidad en ensayos controlados aleatorios oncológicos: ¿una amenaza para la evidencia médica?

06 diciembre 2019

En los últimos 10 años los ensayos controlados aleatorios han proliferado en número, a menudo prueban compuestos similares con objetivos moleculares similares, y a menudo se ejecutan en  agendas de ensayos redundantes y duplicados. Por esta razón, la multiplicidad se ha convertido en una nueva amenaza para la validez de las conclusiones extraídas de los ensayos controlados aleatorios. En este comentario, exploramos este problema. Lancet Oncol, diciembre de 2019

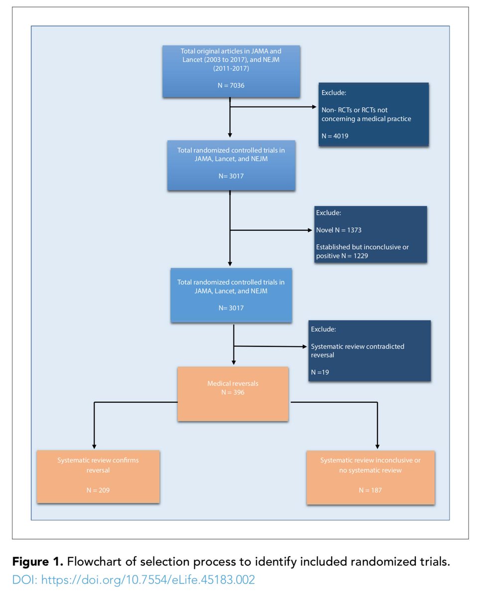
Revisión exhaustiva de ensayos clínicos aleatorios en tres revistas médicas detecta 396 intervenciones médicas de nula o escasa eficacia

12 junio 2019

eLife, 11 de junio de 2019  este trabajo informa  cómo una búsqueda sistemática de ensayos controlados aleatorios en tres revistas médicas líderes: el Diario de la Asociación Médica Americana (JAMA), The Lancet y el New England Journal of Medicine (NEJM) identificó 396 revocaciones médicas. Esperamos que, al basarse en esfuerzos previos en esta área (Prasad et al., 2013), esta lista ayude a otros a eliminar el uso de estas prácticas.

Revisión de los medicamentos contra el cáncer aprobados por la FDA basados en variables subrogadas, la tasa de respuesta

29 mayo 2019

JAMA Intern Med, 28 de mayo de 2019 porcentaje de pacientes cuyos tumores se reducen más allá de un umbral arbitrario.Muchos medicamentos contra el cáncer se aprueban sobre la base de TR bajas o modestas, generalmente en estudios de un solo brazo.

Evaluación de la exactitud de las representaciones de la gráfica en cascada de las tasas de respuesta en el tratamiento oncológico publicado en revistas médicas

22 mayo 2019

JAMA Netw Open, 17 de mayo de 2019   Este estudio sugiere que las gráficas de cascada se utilizan con mayor frecuencia a lo largo del tiempo y exageran la estimación visual de la tasa de respuesta.

Categorias

Etiquetas