Farmacología

Conjunto de referencia de interacciones farmacológicas adversas clínicamente relevantes

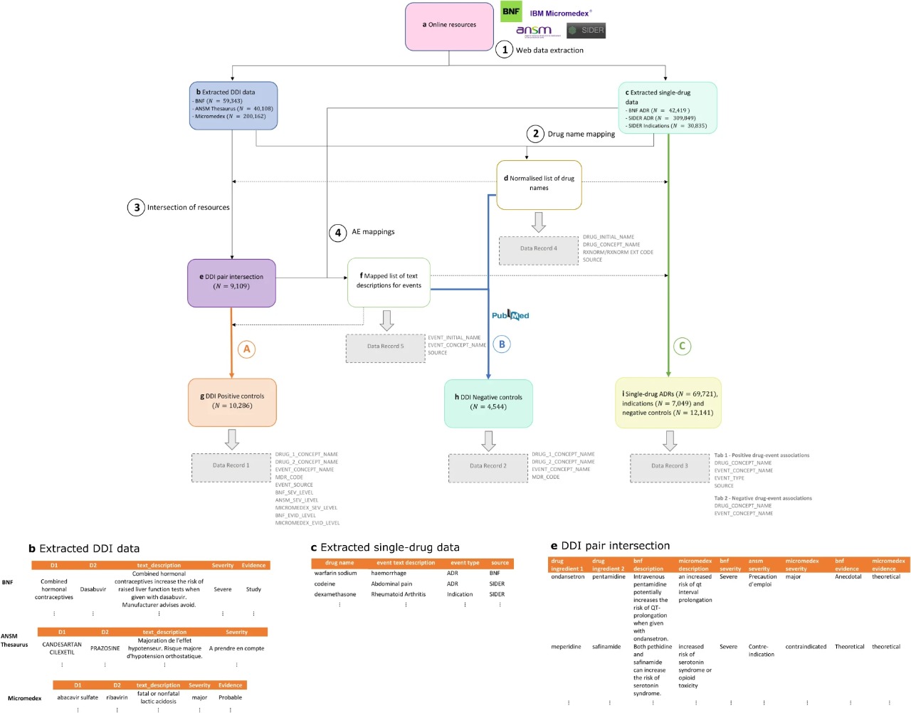
10 marzo 2022

Se brinda un enfoque escalable para generar un conjunto de referencia para interacciones farmacológicas que podría respaldar la investigación en la vigilancia de seguridad posterior a la comercialización. Sci Data , 4 de marzo de 2022

Big Data y farmacovigilancia: minería de datos para reacciones adversas a medicamentos e interacciones

11 junio 2018

.P T, junio de 2018 El uso de la minería de datos para propósitos de farmacovigilancia brinda muchos beneficios únicos; sin embargo, también presenta muchos desafíos. Se pueden tomar varios pasos para mejorar el uso de la minería de datos con fines de farmacovigilancia en el futuro.

Patrones de causalidad para detectar reacciones adversas a medicamentos de las redes sociales: enfoque de minería de textos.

11 mayo 2018

JMIR Public Health Surveill, 9 de mayo de 2018 Un enfoque prometedor para detectar RAM es usar plataformas de redes sociales como Twitter y Facebook. Un alto nivel de correlación entre el nombre de un medicamento y un evento puede ser una indicación de una posible reacción adversa asociada con ese medicamento Mediante el uso de patrones léxicos, podemos detectar con precisión la causalidad entre los fármacos y los eventos relacionados con las reacciones adversas.

Categorias

Etiquetas