Farmacología

El papel de los fármacos en el tratamiento del autismo.

01 diciembre 2020

Los tratamientos no farmacológicos son de primera línea. El tratamiento farmacológico no es eficaz para los síntomas centrales del trastorno del espectro autista. Sin embargo, los fármacos pueden tener un papel en el manejo de comorbilidades y síntomas relacionados, como irritabilidad y agresión.  Aust Prescr,  1 de diciembre de 2020

Abordaje no farmacológico del dolor

09 marzo 2020

FMC, 3 de marzo de 2020  Las guías de práctica clínica aconsejan que el tratamiento del DCME se realice en el primer nivel asistencial y mediante estrategias de afrontamiento activo basados en educación y ejercicio. Las estrategias de afrontamiento aplicadas en dolor crónico musculoesquelético (DCME) producen una mejora en la calidad de vida, funcionalidad, kinesiofobia, catastrofismo, conductas miedo-evitación y en la intensidad del dolor percibido.

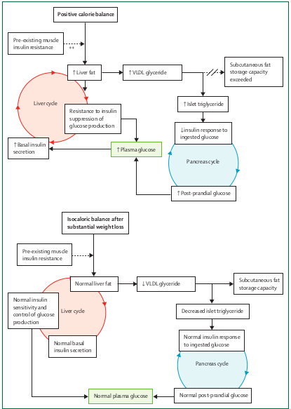
Comprendiendo los mecanismos de la remisión de la diabetes tipo 2.

23 mayo 2019

Lancet Diabetes Endocrinol. 13 de mayo de 2019  "el ensayo clínico de remisión de la diabetes basado en la atención primaria (DiRECT) mostró que el 46% de las personas con diabetes tipo 2 podrían lograr la remisión a los 12 meses y el 36% a los 24 meses, mediada por la pérdida de peso"

Tratamiento de la artrosis

07 mayo 2018

INFAC Volumen 26 • Nº 1 • 2018 CEVIME, 2 de mayo de 2018 En este INFAC se abordan los factores de riesgo y el manejo de la artrosis, que debe comprender medidas no farmacológicas y tratamiento farmacológico; no se va a comentar la cirugía de reemplazo ni los tratamientos con preparados de plasma rico en plaquetas (PRP)

Tratamiento farmacológico y no farmacológico para el trastorno depresivo mayor

22 junio 2017

BMJ Open, 14 de junio de 2017 En contraste con los tratamientos farmacológicos, la mayoría de las intervenciones no farmacológicas para el tratamiento de pacientes con trastorno depresivo mayor no están basadas en pruebas. Para los pacientes con fuertes preferencias en contra de los tratamientos farmacológicos, los médicos deben centrarse en las terapias que se han comparado directamente con los antidepresivos.

Categorias

Etiquetas