Farmacología

La seguridad de las vitaminas y minerales de uso común.

04 agosto 2021

Los suplementos dietéticos tienen una variedad de riesgos potenciales y pocos beneficios. Los consumidores deben ser conscientes de que no existe ningún caso para las vitaminas u otros suplementos en personas normales y sanas, que no están embarazadas o amamantando y consumen una dieta saludable. Este artículo revisa los  potenciales riesgos de los suplementos más comunmente utilizados. Aust Prescr, 2 de agosto de 2021

Medicamentos y Embarazo (II): tratamiento de los trastornos clínicos más frecuentes

25 junio 2021

En este número de la FoliaDOC se revisarán las sugerencias para el tratamiento de situaciones frecuentes durante el embarazo, con foco en qué medicamentos podrían utilizarse. En todos los casos rige el principio general de sólo utilizar fármacos si el balance de beneficios y riesgos se considera favorable.Folia DOC, Año XXIV Nº1 2021, 25 de junio de 2021

Actualización del tratamiento farmacológico de la hiperglucemia en la diabetes tipo 2

18 junio 2021

Tras la reciente publicación de dos boletines INFAC sobre las nuevas evidencias de los iSGLT-2 o “gliflozinas” y los agonistas de los receptor del Glucagon-Like-Peptide-1 (arGLP-1), el objetivo de este boletín INFAC es resituar el lugar en terapéutica de los distintos grupos de fármacos antidiabéticos disponibles y realizar una propuesta de tratamiento de la DM2, teniendo en cuenta los últimos hallazgos y las guías y consensos vigen­tes. Boletín INFAC 29 (5), CEVIME,15 de junio de 2021

Manejo de medicamentos en la enfermedad hepática asociada al alcohol: una revisión práctica

03 junio 2021

Las personas con enfermedad hepática asociada al alcohol a menudo toman medicamentos para controlar las complicaciones de la enfermedad hepática y las comorbilidades. Sin embargo, los pacientes pueden tener un mayor riesgo de daños relacionados con los fármacos. Aust Prescr,1 de junio de 2021

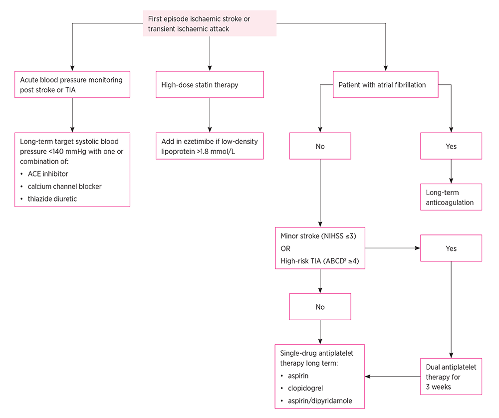
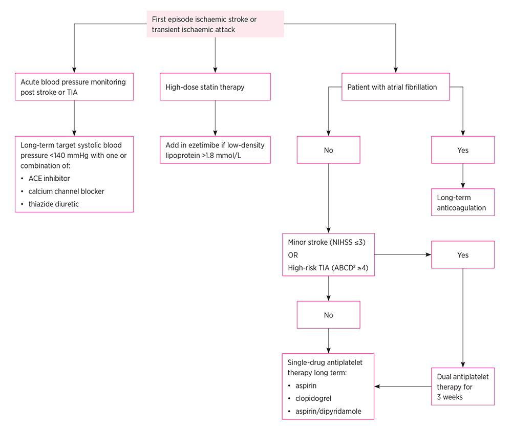
Fármacos en la prevención secundaria de accidentes cerebrovasculares

02 junio 2021

Después de un accidente cerebrovascular isquémico o un ataque isquémico transitorio, los pacientes tienen un alto riesgo de sufrir otro accidente cerebrovascular. La prevención secundaria del accidente cerebrovascular incluye terapia antiplaquetaria, estatinas y antihipertensivos. Aust Prescr, 1 de junio de 2021

Categorias

Etiquetas