Farmacología

Lograr una gestión segura de los medicamentos durante las transiciones de atención desde el hospital: es hora de adoptar un enfoque de gestión responsable

09 septiembre 2024

Las transiciones de atención desde el hospital se han asociado durante mucho tiempo con un alto riesgo de errores de medicación y eventos adversos relacionados con la medicación. La prevención de daños relacionados con la medicación durante las transiciones de atención fue un área de acción clave en el tercer Desafío Mundial de Seguridad del Paciente: Medicación sin daño, lanzado en 2017 por la Organización Mundial de la Salud.  En 2020, la Comisión Australiana de Seguridad y Calidad en la Atención de la Salud (ACSQHC) publicó la respuesta de Australia, que priorizó la promoción e incorporación de la conciliación de la medicación en las transiciones de atención.  Aust. Prescr.  20 de agosto de 2024

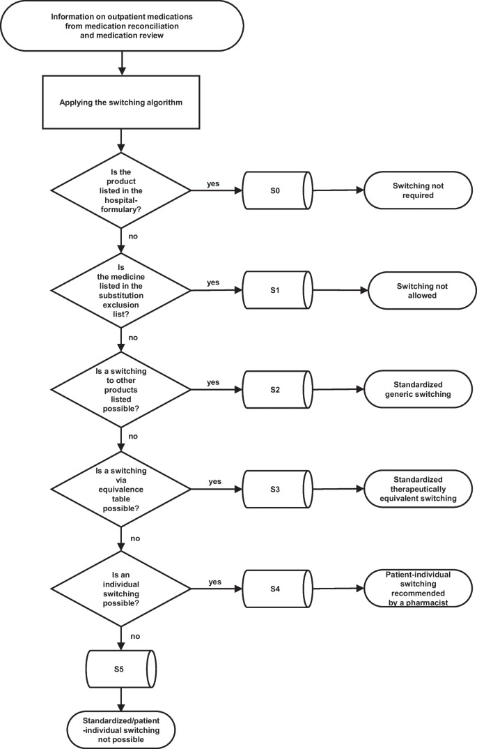
Un algoritmo recientemente desarrollado para cambiar medicamentos ambulatorios a medicamentos incluidos en el formulario del hospital

07 mayo 2024

A pesar de la conciliación integral de la medicación, a menudo faltaba información relacionada con el paciente y la medicación para cambiar los medicamentos al formulario del hospital. Una vez que toda la información necesaria estuvo disponible, la conmutación estandarizada se pudo llevar a cabo fácilmente de acuerdo con un algoritmo de conmutación recientemente desarrollado. Eur J Clin Pharmacol, 24 de abril de 2024

Efecto de la conciliación de medicamentos al ingreso hospitalario en los retornos de 30 días al hospital. Ensayo clínico aleatorizado

22 septiembre 2021

A pesar de la validez clínica de la conciliación de la medicación, este estudio no encontró un impacto de esta intervención en los resultados de la atención médica centrada en el paciente entre una población de pacientes seleccionados con mayor riesgo de discrepancias en la medicación. JAMA Netw Open 16 de septiembre  de 2021

OMS: Reducir a la mitad los errores relacionados con la medicación en 5 años

29 marzo 2017

OMS, 29 de marzo, 2017 El "desafío de la Seguridad global del paciente, sobre la seguridad en la medicación" pretende corregir las debilidades en los sistemas sanitarios que conducen a errores de tratamiento farmacológico y, como resultado, a graves daños en la salud.

Categorias

Etiquetas