Farmacología

Ingresos hospitalarios debido a reacciones adversas a medicamentos y eventos adversos a medicamentos en adultos mayores: revisión sistemática

27 agosto 2025

Esta revisión presenta limitaciones derivadas de la heterogeneidad de los estudios incluidos y la exclusión de la literatura gris. Sin embargo, las reacciones adversas a medicamentos (RAM) y los eventos adversos a medicamentos (EAM) siguen siendo una causa importante de ingresos hospitalarios en pacientes mayores. Su posible prevención y la posibilidad de evitar ingresos hospitalarios resaltan la necesidad crucial de continuar la investigación sobre métodos de predicción del riesgo de RAM/EAM, además de la comorbilidad y la optimización de la medicación en adultos mayores. Age Ageing. 21 de agosto de 2025

Trayectorias de los síntomas cognitivos y psiquiátricos 2-3 años después del ingreso hospitalario por COVID-19

07 agosto 2024

En este estudio de cohorte longitudinal y prospectivo en el Reino Unido, seobseó que los síntomas psiquiátricos y cognitivos parecen aumentar durante los primeros 2-3 años después de la hospitalización debido tanto al empeoramiento de los síntomas ya presentes a los 6 meses como a la aparición de nuevos síntomas. Los nuevos síntomas ocurren principalmente en personas con otros síntomas ya presentes a los 6 meses. Por lo tanto, la identificación temprana y el tratamiento de los síntomas podrían ser una estrategia eficaz para prevenir la aparición posterior de un síndrome complejo. El cambio de ocupación es común y se asocia principalmente con déficits cognitivos objetivos y subjetivos. Por lo tanto, se necesitan intervenciones para promover la recuperación cognitiva o prevenir el deterioro cognitivo para limitar los impactos funcionales y económicos de la COVID-19. Lancet Psychiatry, 31 de julio de 2024

El impacto de la hospitalización en la prescripción inadecuada y la polifarmacia en pacientes mayores

15 mayo 2024

Este estudio descriptivo transversal, demostró altas tasas iniciales de prescripción de medicamentos potencialmente inapropiados (MPI) y polifarmacia. La hospitalización se asoció con una disminución de la prescripción de MPI y un aumento de la polifarmacia. Esto resalta la importancia de la revisión de la medicación durante el ingreso para reducir el riesgo potencial para los adultos mayores de la polifarmacia y la prescripción de MPI.  Pharmacoepidemiol Drug Saf. 8 mayo 2024

Atención a adultos hospitalizados con trastorno por consumo de opioides en la era del fentanilo. Revisión

07 mayo 2024

Los hallazgos de esta revisión indican que el fentanilo crea una mayor urgencia y nuevos desafíos para la atención hospitalaria del trastorno por consumo de opioides. Los médicos y los sistemas hospitalarios desempeñan un papel central a la hora de abordar la actual crisis de drogas. JAMA Intern Med, 29 de abril de 2024.

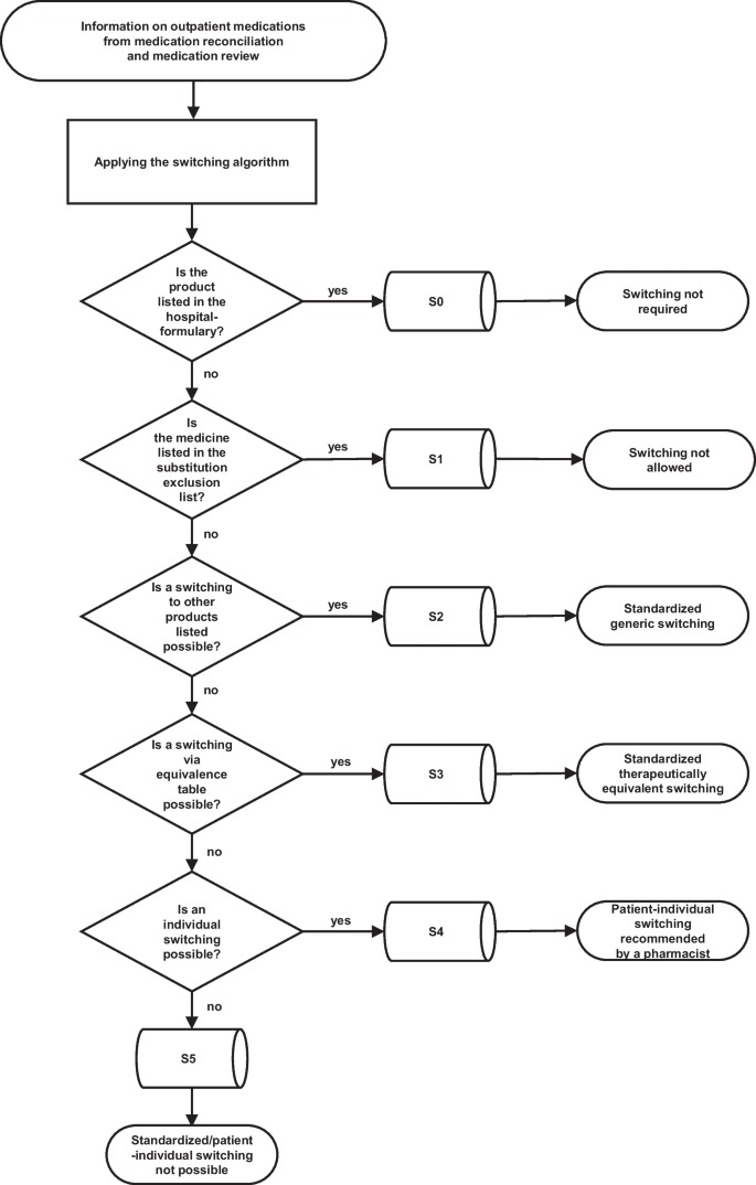
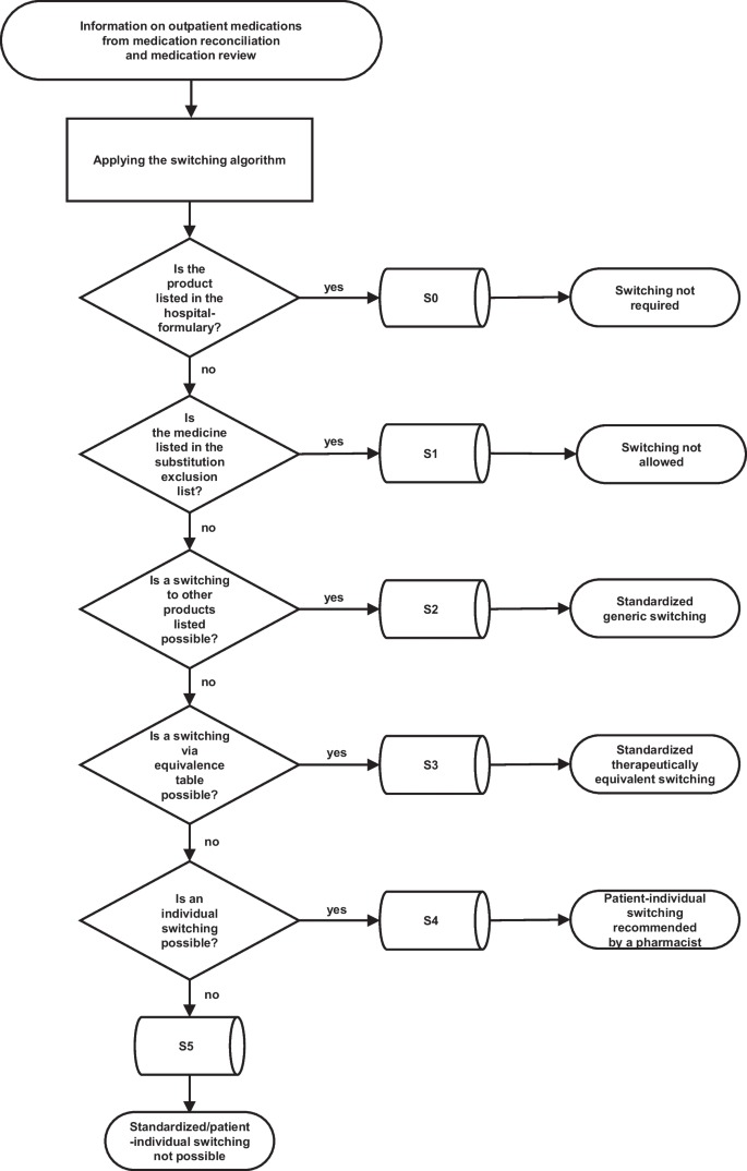
Un algoritmo recientemente desarrollado para cambiar medicamentos ambulatorios a medicamentos incluidos en el formulario del hospital

07 mayo 2024

A pesar de la conciliación integral de la medicación, a menudo faltaba información relacionada con el paciente y la medicación para cambiar los medicamentos al formulario del hospital. Una vez que toda la información necesaria estuvo disponible, la conmutación estandarizada se pudo llevar a cabo fácilmente de acuerdo con un algoritmo de conmutación recientemente desarrollado. Eur J Clin Pharmacol, 24 de abril de 2024

Categorias

Etiquetas