Farmacología

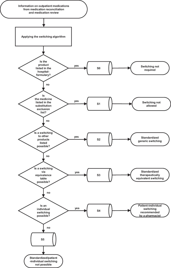
Un algoritmo recientemente desarrollado para cambiar medicamentos ambulatorios a medicamentos incluidos en el formulario del hospital

07 mayo 2024

A pesar de la conciliación integral de la medicación, a menudo faltaba información relacionada con el paciente y la medicación para cambiar los medicamentos al formulario del hospital. Una vez que toda la información necesaria estuvo disponible, la conmutación estandarizada se pudo llevar a cabo fácilmente de acuerdo con un algoritmo de conmutación recientemente desarrollado. Eur J Clin Pharmacol, 24 de abril de 2024

¿Continuar, reducir, cambiar o suspender los antipsicóticos en personas con trastornos del espectro esquizofrénico que están clínicamente estables?

27 junio 2022

contrariamente a nuestra hipótesis original, encontramos que continuar el tratamiento antipsicótico en dosis estándar o cambiar a un antipsicótico diferente son estrategias de tratamiento igualmente efectivas, mientras que reducir las dosis de antipsicóticos por debajo de las dosis estándar se asocia con un mayor riesgo de recaída que las otras dos estrategias de tratamiento de mantenimiento y, por lo tanto, debe limitarse a casos seleccionados. A pesar de las limitaciones, incluida la heterogeneidad moderada y la certeza moderada de la evidencia, estos resultados son de relevancia pragmática para los médicos y deberían respaldar la actualización de las guías basadas en la evidencia. Lancet Psychiatry, 23 de junio de 2022

Intercambio terapéutico de los medicamentos de referencia a biosimilares: revisión sistemática

13 marzo 2018

Drugs, 5 de marzo de 2018 Si bien el uso de cada biológico debe evaluarse individualmente, estos resultados aseguran a los profesionales de la salud y al público que el riesgo de problemas de seguridad relacionados con la inmunogenicidad o la disminución de la eficacia no varia y es el mismo después de pasar de un medicamento biológico de referencia a un medicamento biosimilar.

Categorias

Etiquetas