Farmacología
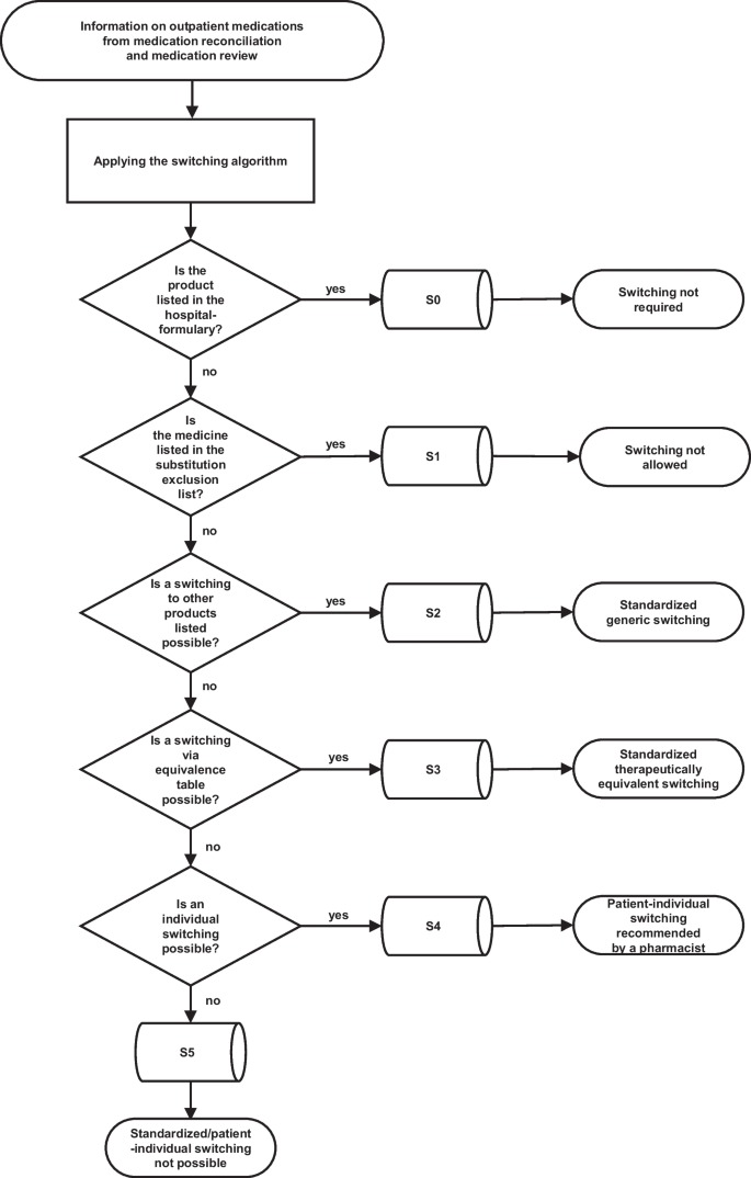
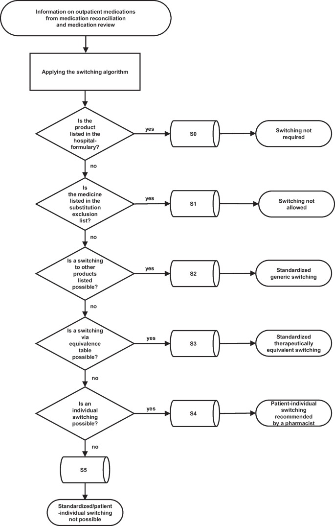
Un algoritmo recientemente desarrollado para cambiar medicamentos ambulatorios a medicamentos incluidos en el formulario del hospital
                    07 mayo 2024
                
            
            A pesar de la conciliación integral de la medicación, a menudo faltaba información relacionada con el paciente y la medicación para cambiar los medicamentos al formulario del hospital. Una vez que toda la información necesaria estuvo disponible, la conmutación estandarizada se pudo llevar a cabo fácilmente de acuerdo con un algoritmo de conmutación recientemente desarrollado. Eur J Clin Pharmacol, 24 de abril de 2024
Efecto de la ivermectina vs. placebo en el tiempo de recuperación sostenida en pacientes ambulatorios con COVID-19 de leve a moderado. Ensayo ACTIV-6
                    24 octubre 2022
                
            
            En este ensayo clínico aleatorizado, entre los pacientes ambulatorios con COVID-19 de leve a moderado, el tratamiento con ivermectina, en comparación con el placebo, no mejoró significativamente el tiempo de recuperación. Estos hallazgos no respaldan el uso de ivermectina en pacientes con COVID-19 de leve a moderado. JAMA. 21 de octubre de 2022.
Asociación de prescripciones inadecuadas de antibióticos pediátricos para pacientes ambulatorios con eventos adversos de medicamentos y gastos de atención médica
                    28 junio 2022
                
            
            En este estudio de cohorte de niños con infecciones comunes tratados en un entorno ambulatorio, las prescripciones inadecuadas de antibióticos fueron comunes y se asociaron con mayores riesgos de eventos adversos por medicamentos y mayores gastos de atención médica atribuibles. Estos hallazgos resaltan las consecuencias a nivel individual y nacional de la prescripción inadecuada de antibióticos y respaldan aún más la implementación de programas de administración de antibióticos para pacientes ambulatorios. JAMA Netw Open. 26 de mayo de 2022
Hidroxicloroquina en adultos no hospitalizados con COVID-19
                    17 julio 2020
                
            
            La hidroxicloroquina no redujo sustancialmente la gravedad de los síntomas en pacientes ambulatorios con COVID-19 temprano y leve. Ann Intern Med. 16 de julio de 2020
Prescripciones ambulatorias en Inglaterra: estadísticas 2005-2015
                    06 julio 2016
                
            
            