Farmacología
La ingesta de ácidos grasos poliinsaturados se relaciona con un menor riesgo de mortalidad en la diabetes tipo 2. Estudio de cohortes
                    04 julio 2019
                
            
            BMJ, 2 de julio de 2019 En los pacientes con diabetes tipo 2, una mayor ingesta de ácidos grasos poliinsaturados (PUFA), en comparación con los carbohidratos o ácidos grasos saturados, se asocia con una menor mortalidad total y enfermedad cardiovascular. Estos hallazgos resaltan el importante papel de la calidad de la grasa dietética en la prevención de la enfermedad cardiovascular y la mortalidad total en adultos con diabetes tipo 2.
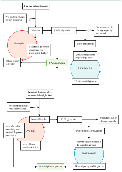
Comprendiendo los mecanismos de la remisión de la diabetes tipo 2.
                    23 mayo 2019
                
            
            Lancet Diabetes Endocrinol. 13 de mayo de 2019 "el ensayo clínico de remisión de la diabetes basado en la atención primaria (DiRECT) mostró que el 46% de las personas con diabetes tipo 2 podrían lograr la remisión a los 12 meses y el 36% a los 24 meses, mediada por la pérdida de peso"
4ta Encuesta Nacional de Factores de Riesgo: sedentarismo y obesidad en ascenso
                    25 abril 2019
                
            
            