Farmacología

Salud ósea frente a la pérdida de peso: comparación entre ejercicio solo, tratamiento con agonistas del receptor GLP-1 o tratamiento combinado

01 julio 2024

En este ensayo clínico aleatorizado, la combinación de ejercicio y GLP-1RA (liraglutida) fue la estrategia de pérdida de peso más eficaz y al mismo tiempo preservaba la salud ósea. El tratamiento con liraglutida solo redujo la DMO en sitios clínicamente relevantes más que el ejercicio solo a pesar de una pérdida de peso similar. JAMA Network Open, 25 de junio de 2024.

Mantenimiento de la pérdida de peso con ejercicio, agonista GLP-1 o ambos combinados luego de un año de finalizado el tratamiento

26 febrero 2024

La adición de ejercicio supervisado a la farmacoterapia para la obesidad parece mejorar el mantenimiento de un peso saludable después de finalizar el tratamiento en comparación con la finalización del tratamiento con farmacoterapia para la obesidad sola. El peso y la composición corporal se mantuvieron un año después de finalizar el ejercicio supervisado, en contraste con la recuperación de peso después de finalizar el tratamiento con farmacoterapia sola. eClinicalMedicine, febrero de 2024.

Efectos del Tai Chi o el ejercicio convencional sobre la obesidad central en adultos mayores y de mediana edad

03 junio 2021

El tai chi es un método eficaz para reducir la circunferencia de la cintura en adultos con obesidad central de 50 años o más.  Ann Intern Med, 1 de junio de 2021

Comportamientos saludables a los 50 años y fragilidad a edades más avanzadas en un seguimiento de 20 años de la cohorte Whitehall II del Reino Unido

07 julio 2020

Los hallazgos sugieren que los comportamientos saludables a los 50 años, así como las mejoras en los comportamientos durante la mediana edad, se asocian con un menor riesgo de fragilidad más adelante en la vida. Su beneficio se acumula de modo que el riesgo de fragilidad disminuye con un mayor número de comportamientos saludables. Estos resultados sugieren que los comportamientos saludables en la mediana edad son un buen objetivo para la prevención de la fragilidad. PLoS Med, 6 de julio de 2020

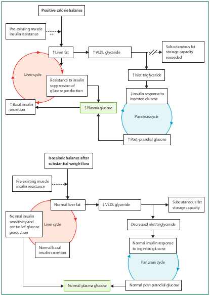
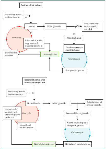
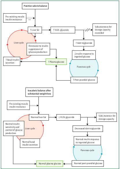
Comprendiendo los mecanismos de la remisión de la diabetes tipo 2.

23 mayo 2019

Lancet Diabetes Endocrinol. 13 de mayo de 2019  "el ensayo clínico de remisión de la diabetes basado en la atención primaria (DiRECT) mostró que el 46% de las personas con diabetes tipo 2 podrían lograr la remisión a los 12 meses y el 36% a los 24 meses, mediada por la pérdida de peso"

Categorias

Etiquetas