Farmacología

La ingesta de ácidos grasos poliinsaturados se relaciona con un menor riesgo de mortalidad en la diabetes tipo 2. Estudio de cohortes

04 julio 2019

BMJ, 2 de julio de 2019  En los pacientes con diabetes tipo 2, una mayor ingesta de ácidos grasos poliinsaturados (PUFA), en comparación con los carbohidratos o ácidos grasos saturados, se asocia con una menor mortalidad total y enfermedad cardiovascular. Estos hallazgos resaltan el importante papel de la calidad de la grasa dietética en la prevención de la enfermedad cardiovascular y la mortalidad total en adultos con diabetes tipo 2.

Uso de la telemedicina para el tratamiento de la diabetes mellitus tipo 2: la perspectiva del paciente. Estudio EnREDa2

28 junio 2019

BMJ Open 11 de junio de 2019 En España, casi el 10% de los pacientes con DTM2 tienen experiencia con TM y es bien aceptado, especialmente uno basado en glucómetros. Sin embargo, para promover el uso de la TM, deben optimizarse los programas para la interacción médico-paciente más fáciles y que ahorren tiempo

Diabetes en el embarazo y mecanismos epigenéticos: cómo los primeros 9 meses desde la concepción podrían afectar el epigenoma del niño y más adelante el riesgo de enfermedad

27 mayo 2019

Lancet Diabetes & Endocrinology, 22 de mayo de 2019    La identificación de una huella dactilar epigenética de la diabetes en el embarazo relacionada con la salud metabólica de los descendientes podría proporcionar nuevos biomarcadores para la identificación de los descendientes con mayor riesgo, antes del inicio de la disfunción metabólica, para el monitoreo y la intervención específicos

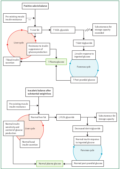
Comprendiendo los mecanismos de la remisión de la diabetes tipo 2.

23 mayo 2019

Lancet Diabetes Endocrinol. 13 de mayo de 2019  "el ensayo clínico de remisión de la diabetes basado en la atención primaria (DiRECT) mostró que el 46% de las personas con diabetes tipo 2 podrían lograr la remisión a los 12 meses y el 36% a los 24 meses, mediada por la pérdida de peso"

4ta Encuesta Nacional de Factores de Riesgo: sedentarismo y obesidad en ascenso

25 abril 2019

Se publican los resultados preliminares de una nueva ronda de la encuesta: un 65% de la población adulta es sedentaria y 62% tiene sobrepeso u obesidad. El tabaquismo sigue en descenso: 22% de los adultos consumen tabaco.

Categorias

Etiquetas