Farmacología

Actualización del tratamiento farmacológico de la hiperglucemia en la diabetes tipo 2

18 junio 2021

Tras la reciente publicación de dos boletines INFAC sobre las nuevas evidencias de los iSGLT-2 o “gliflozinas” y los agonistas de los receptor del Glucagon-Like-Peptide-1 (arGLP-1), el objetivo de este boletín INFAC es resituar el lugar en terapéutica de los distintos grupos de fármacos antidiabéticos disponibles y realizar una propuesta de tratamiento de la DM2, teniendo en cuenta los últimos hallazgos y las guías y consensos vigen­tes. Boletín INFAC 29 (5), CEVIME,15 de junio de 2021

Evidencia de las estatinas en personas mayores de 70 años

14 junio 2021

No se ha demostrado que las estatinas aumenten la supervivencia en la población combinada de prevención primaria y secundaria de personas mayores de 70 años. No se ha demostrado que las estatinas reduzcan los eventos cardiovasculares graves en prevención primaria en personas mayores de 70 años. Las estatinas reducen los eventos cardiovasculares graves para la prevención secundaria en personas mayores de 70 años, pero el beneficio relativo y absoluto es menor que en las personas más jóvenes.Therapeutics Letter [130] 13 de junio de 2021

Manejo de medicamentos en la enfermedad hepática asociada al alcohol: una revisión práctica

03 junio 2021

Las personas con enfermedad hepática asociada al alcohol a menudo toman medicamentos para controlar las complicaciones de la enfermedad hepática y las comorbilidades. Sin embargo, los pacientes pueden tener un mayor riesgo de daños relacionados con los fármacos. Aust Prescr,1 de junio de 2021

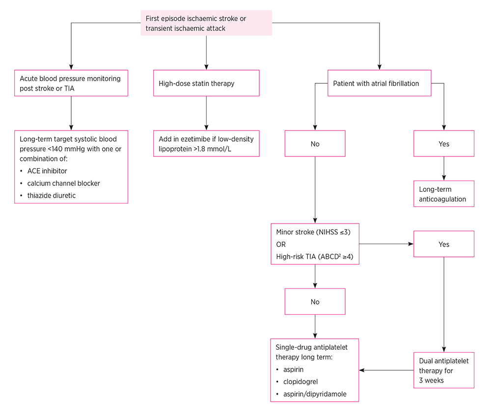
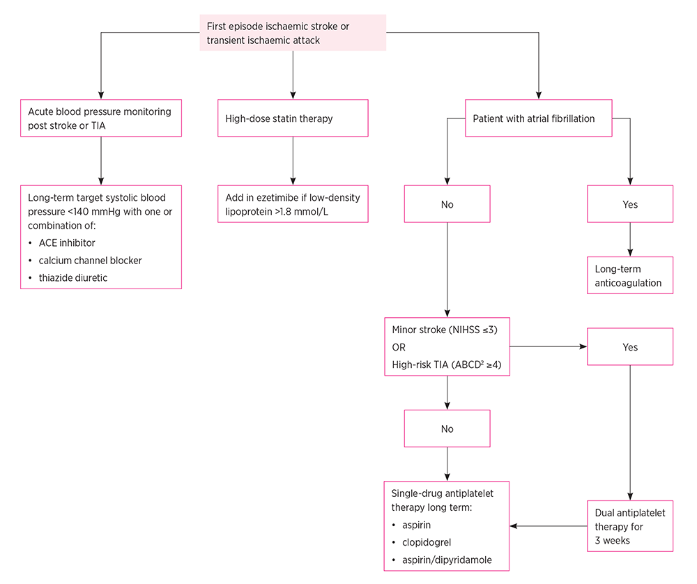
Fármacos en la prevención secundaria de accidentes cerebrovasculares

02 junio 2021

Después de un accidente cerebrovascular isquémico o un ataque isquémico transitorio, los pacientes tienen un alto riesgo de sufrir otro accidente cerebrovascular. La prevención secundaria del accidente cerebrovascular incluye terapia antiplaquetaria, estatinas y antihipertensivos. Aust Prescr, 1 de junio de 2021

Qué queda y qué hay de nuevo en le manejo farmacológico de la migraña

01 junio 2021

El tratamiento sintomático de elección en las crisis de migraña de intensidad leve-moderada son los antiinflamatorios no esteroideos (AINE), reservando los triptanes para las crisis de intensidad moderada-grave. Los fármacos orales constituyen el tratamiento preventivo de primera línea, siendo los ß-bloqueantes de primera elección, junto con el topiramato. La toxina botulínica A se emplea en pacientes con migraña crónica que no han respondido a tratamientos preventivos orales. Los anticuerpos monoclonales se restringen a una cuarta línea.  BIT de Navarra, 31 de mayo de  2021

Categorias

Etiquetas