Farmacología
Reversiones médicas en medicina familiar: una revisión
                    19 agosto 2020
                
            
            Las prácticas médicas que se implementan debido a una sólida plausibilidad biológica o a datos de observación alentadores, y luego se descubre que son ineficaces o dañinas (en comparación con estándares anteriores o inferiores) a través de ensayos controlados aleatorizados (ECA) realizados correctamente se denominan reversiones médicas. Estos ejemplos generan cautela al introducir nuevas intervenciones clínicas en la práctica clínica generalizada sin evidencia suficiente de alta calidad que demuestre su eficacia. Current Therapeutic Research, agosto de 2020
Caminos hacia la independencia: hacia la producción y el uso de evidencia confiable
                    04 diciembre 2019
                
            
            Un equipo global de investigadores influyentes, médicos, reguladores y defensores de los ciudadanos sugiere cómo podemos comenzar a construir una base de evidencia para la atención médica que esté libre de influencias comerciales. BMJ 3 de diciembre de 2019
Cómo comunicar la evidencia a los pacientes
                    14 agosto 2019
                
            
            DTB, 25 de julio de 2019. Este artículo revisa lo que se sabe acerca de cómo los médicos pueden comunicar mejor la evidencia para que los pacientes puedan tomar decisiones informadas basadas en ella. A primera vista, puede parecer que esta debería ser una pregunta relativamente simple de responder, pero hay un par de grandes problemas subyacentes
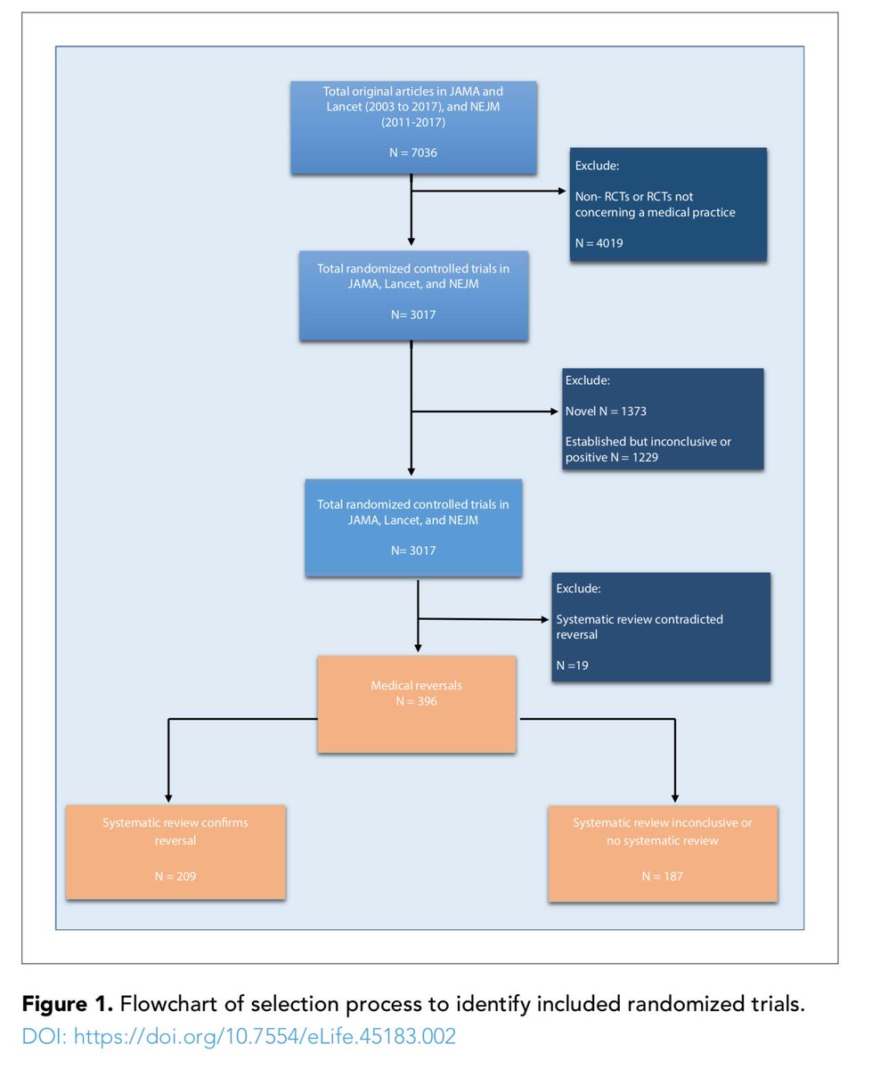
Revisión exhaustiva de ensayos clínicos aleatorios en tres revistas médicas detecta 396 intervenciones médicas de nula o escasa eficacia
                    12 junio 2019
                
            
            eLife, 11 de junio de 2019 este trabajo informa cómo una búsqueda sistemática de ensayos controlados aleatorios en tres revistas médicas líderes: el Diario de la Asociación Médica Americana (JAMA), The Lancet y el New England Journal of Medicine (NEJM) identificó 396 revocaciones médicas. Esperamos que, al basarse en esfuerzos previos en esta área (Prasad et al., 2013), esta lista ayude a otros a eliminar el uso de estas prácticas.
¿La evidencia en la que basamos nuestra práctica debería venir con fecha de vencimiento?
                    13 mayo 2019
                
            
            