Farmacología

Diabetes en el embarazo y mecanismos epigenéticos: cómo los primeros 9 meses desde la concepción podrían afectar el epigenoma del niño y más adelante el riesgo de enfermedad

27 mayo 2019

Lancet Diabetes & Endocrinology, 22 de mayo de 2019    La identificación de una huella dactilar epigenética de la diabetes en el embarazo relacionada con la salud metabólica de los descendientes podría proporcionar nuevos biomarcadores para la identificación de los descendientes con mayor riesgo, antes del inicio de la disfunción metabólica, para el monitoreo y la intervención específicos

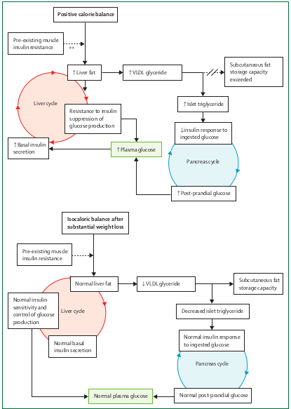
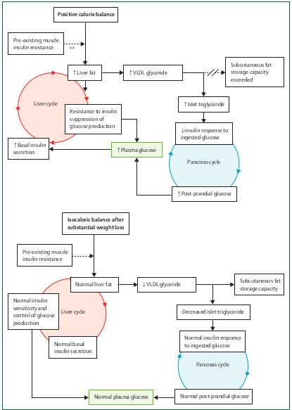
Comprendiendo los mecanismos de la remisión de la diabetes tipo 2.

23 mayo 2019

Lancet Diabetes Endocrinol. 13 de mayo de 2019  "el ensayo clínico de remisión de la diabetes basado en la atención primaria (DiRECT) mostró que el 46% de las personas con diabetes tipo 2 podrían lograr la remisión a los 12 meses y el 36% a los 24 meses, mediada por la pérdida de peso"

4ta Encuesta Nacional de Factores de Riesgo: sedentarismo y obesidad en ascenso

25 abril 2019

Se publican los resultados preliminares de una nueva ronda de la encuesta: un 65% de la población adulta es sedentaria y 62% tiene sobrepeso u obesidad. El tabaquismo sigue en descenso: 22% de los adultos consumen tabaco.

Prescripción de metformina y aneurisma aórtico

03 abril 2019

Heart, 1 de abril de 2019 la prescripción de metformina podría limitar la expansión de la AAA entre los pacientes con esta enfermedad, y podría estar involucrada con una menor incidencia de aneurisma aórtico y eventos de aneurisma aórtico

Asociación del uso de estatinas con rasgos glucémicos y diabetes tipo 2 incidente

28 marzo 2019

Br J Clin Pharmacol. 2019las personas que usan estatinas pueden tener un mayor riesgo de hiperglucemia, resistencia a la insulina y, finalmente, diabetes tipo 2.

Categorias

Etiquetas