Farmacología

Recurrencia del Síndrome de Guillain-Barré después de la vacuna de ARNm Pfizer-BioNTech

10 septiembre 2021

Estudio que evalúa la seguridad de la vacuna COVID-19 de ARN mensajero en casos diagnosticados previamente de síndrome de Guillian-Barré. En el estudio de cohorte, que incluyó a 702 pacientes, solo 1 necesitó atención médica breve por recaída del síndrome previo, lo que representa un riesgo mínimo.  JAMA Neurol, 1 de septiembre de 2021

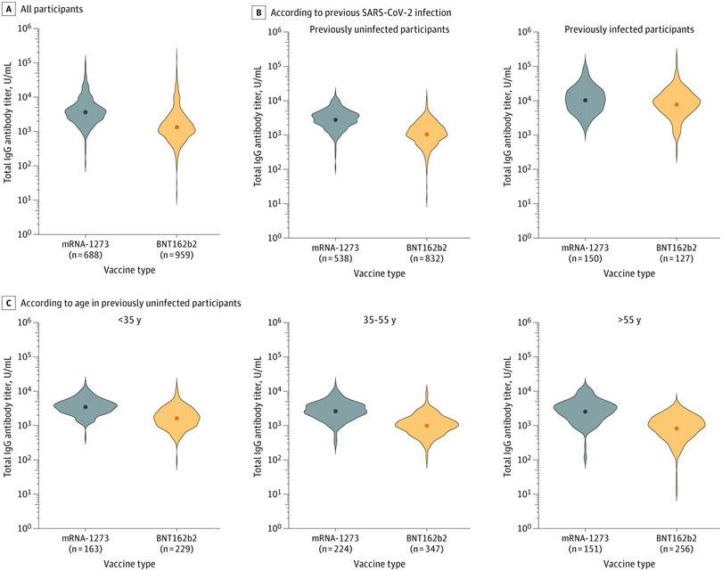
Comparación de la respuesta de anticuerpos del SARS-CoV-2 tras la vacunación con Pfizer-BioNTech y Moderna

01 septiembre 2021

Este estudio encontró una inmunogenicidad humoral significativamente mayor de la vacuna SARS-CoV-2 mRNA-1273 (Moderna) en comparación con la vacuna BNT162b2 (Pfizer-BioNTech), tanto en participantes infectados como no infectados, y en todas las categorías de edad. El mayor contenido de ARNm en ARNm-1273 en comparación con BNT162b2 y el intervalo más largo entre el cebado y el refuerzo para ARNm-1273(3) (4 semanas frente a 3 semanas para BNT162b2) podrían explicar esta diferencia.  JAMA, 30 de Agosto de 2021

Efectividad de las vacunas Covid-19 contra la variante Delta (B.1.617.2)

17 agosto 2021

Solo se observaron diferencias modestas en la efectividad de la vacuna con la variante Delta en comparación con la variante Alfa después de recibir dos dosis de vacunas. Las diferencias absolutas en la eficacia de la vacuna fueron más marcadas después de recibir la primera dosis. Este hallazgo respaldaría los esfuerzos para maximizar la absorción de la vacuna con dos dosis entre las poblaciones vulnerables. N Engl J Med, 12 de agosto de 2021

Heterogeneidad de la respuesta inmune relacionada con la edad a la vacuna contra el SARS-CoV-2 BNT162b2

12 agosto 2021

La producción de interferón-γ e interleucina-2 por las células T específicas del pico de SARS-CoV-2 fue menor en los participantes de mayor edad, y ambas citocinas fueron secretadas principalmente por las células T CD4. Concluimos que los ancianos son una población de alto riesgo y que se justifican medidas específicas para impulsar las respuestas a las vacunas en esta población, particularmente donde están circulando variantes de preocupación. Nature 30 Junio 2021

Comparación de reacciones adversas a medicamentos entre cuatro vacunas COVID-19 en Europa utilizando la base de datos EudraVigilance: trombosis en sitios inusuales

11 agosto 2021

Este informe sobre los datos de EudraVigilance refuerza los hallazgos anecdóticos sobre la trombosis de la vena cerebral (TVC) después de las vacunas COVID-19. Aunque EMA lanzó alerta solo para  CHADOX1 NCOV-19 (AstraZeneca) y AD26.COV2. S (Janssen) , también Tozinameran (Pfizer-Biontech), CX-024414 (Moderna), tienen complicaciones por TVC, aunque en menor medida.  J Thromb Haemost. 2021

Categorias

Etiquetas