Farmacología

Comparación de la respuesta de anticuerpos del SARS-CoV-2 tras la vacunación con Pfizer-BioNTech y Moderna

01 septiembre 2021

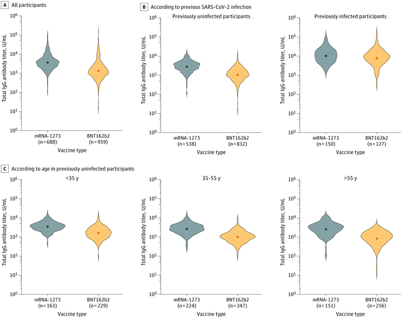
Este estudio encontró una inmunogenicidad humoral significativamente mayor de la vacuna SARS-CoV-2 mRNA-1273 (Moderna) en comparación con la vacuna BNT162b2 (Pfizer-BioNTech), tanto en participantes infectados como no infectados, y en todas las categorías de edad. El mayor contenido de ARNm en ARNm-1273 en comparación con BNT162b2 y el intervalo más largo entre el cebado y el refuerzo para ARNm-1273(3) (4 semanas frente a 3 semanas para BNT162b2) podrían explicar esta diferencia.  JAMA, 30 de Agosto de 2021

Efectividad de las vacunas Covid-19 contra la variante Delta (B.1.617.2)

17 agosto 2021

Solo se observaron diferencias modestas en la efectividad de la vacuna con la variante Delta en comparación con la variante Alfa después de recibir dos dosis de vacunas. Las diferencias absolutas en la eficacia de la vacuna fueron más marcadas después de recibir la primera dosis. Este hallazgo respaldaría los esfuerzos para maximizar la absorción de la vacuna con dos dosis entre las poblaciones vulnerables. N Engl J Med, 12 de agosto de 2021

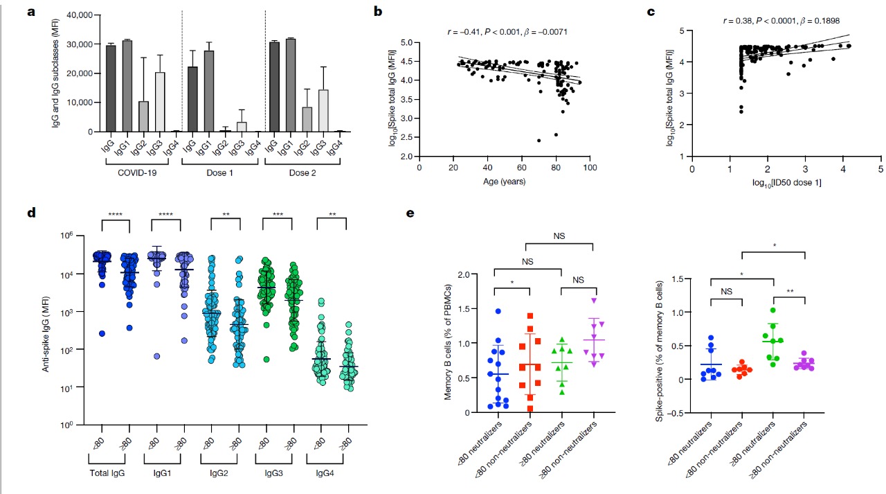
Heterogeneidad de la respuesta inmune relacionada con la edad a la vacuna contra el SARS-CoV-2 BNT162b2

12 agosto 2021

La producción de interferón-γ e interleucina-2 por las células T específicas del pico de SARS-CoV-2 fue menor en los participantes de mayor edad, y ambas citocinas fueron secretadas principalmente por las células T CD4. Concluimos que los ancianos son una población de alto riesgo y que se justifican medidas específicas para impulsar las respuestas a las vacunas en esta población, particularmente donde están circulando variantes de preocupación. Nature 30 Junio 2021

Seguridad, inmunogenicidad y eficacia de la vacuna Covid-19 Pfizer- BioNTech (BNT162b2) en adolescentes

28 mayo 2021

La vacuna BNT162b2 en receptores de 12 a 15 años tuvo un perfil de seguridad favorable, produjo una mayor respuesta inmune que en adultos jóvenes y fue altamente efectiva contra Covid-19. N Engl J Med. 27 de mayo de 2021

Vacunación con BNT162b2 (Pfizer-BioNTech) e incidencia de infecciones por SARS-CoV-2 sintomáticas y asintomáticas en trabajadores de la salud.

13 mayo 2021

Entre los trabajadores sanitarios en un solo centro en Tel Aviv, Israel, recibir la vacuna BNT162b2 respecto a ninguna se asoció con una incidencia significativamente menor de infección por SARS-CoV-2 sintomática (97% ) y asintomática (86%) 7 días después de la segunda dosis. Los hallazgos están limitados por el diseño observacional. JAMA 06 de mayo de 2021

Categorias

Etiquetas