Farmacología

Efectividad de la vacuna COVID-19 ARNm BNT162b2 en el embarazo

08 septiembre 2021

se estimó que la vacuna de ARNm BNT162b2 tiene una alta efectividad de vacuna en mujeres embarazadas, que es similar a la efectividad estimada en la población general. Nature Medicine, 7 de septiembre de 2021

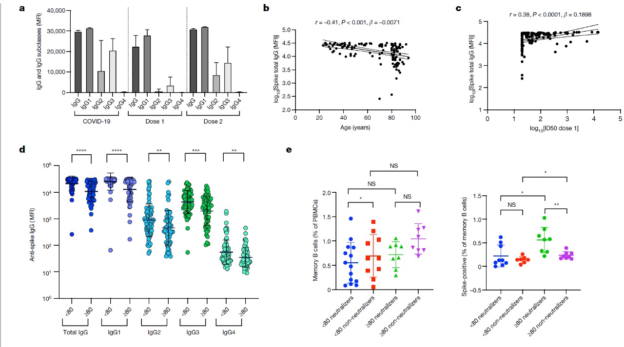
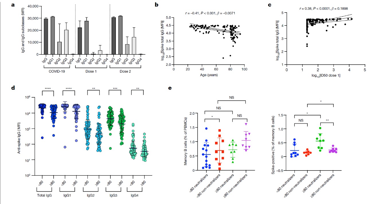
Heterogeneidad de la respuesta inmune relacionada con la edad a la vacuna contra el SARS-CoV-2 BNT162b2

12 agosto 2021

La producción de interferón-γ e interleucina-2 por las células T específicas del pico de SARS-CoV-2 fue menor en los participantes de mayor edad, y ambas citocinas fueron secretadas principalmente por las células T CD4. Concluimos que los ancianos son una población de alto riesgo y que se justifican medidas específicas para impulsar las respuestas a las vacunas en esta población, particularmente donde están circulando variantes de preocupación. Nature 30 Junio 2021

Prevención y atenuación de Covid-19 con las vacunas BNT162b2 y mRNA-1273

01 julio 2021

Las vacunas de ARNm autorizadas fueron altamente efectivas entre los adultos en edad laboral para prevenir la infección por SARS-CoV-2 cuando se administraron en condiciones del mundo real, y las vacunas atenuaron la carga de ARN viral, el riesgo de síntomas febriles y la duración de la enfermedad entre los que presentaban el avance. Infección a pesar de la vacunación. N Engl J Med, 30 de junio de 2021

Inmunogenicidad y reactogenicidad de la vacuna de refuerzo BNT162b2 (BioNTech-Pfizer) en participantes preparados con  ChAdOx1-S (AstraZeneca).Estudio CombiVacS

28 junio 2021

BNT162b2 administrada como segunda dosis en individuos vacunados con ChAdOx1-S induce una respuesta inmune robusta, con un perfil de reactogenicidad aceptable y manejable.Lancet, 25 de junio de2021

Eficacia de las vacunas Pfizer-BioNTech y Oxford-AstraZeneca sobre covid-19 en adultos mayores en Inglaterra

14 mayo 2021

La vacunación con una dosis de BNT162b2 o ChAdOx1-S se asoció con una reducción significativa del covid-19 sintomático en los adultos mayores y con una mayor protección contra la enfermedad grave. Ambas vacunas mostraron efectos similares. La protección se mantuvo durante el seguimiento (> 6 semanas). Una segunda dosis de BNT162b2 se asoció con una mayor protección contra la enfermedad sintomática. Se encontró un claro efecto de las vacunas contra la variante B.1.1.7 (variante británica). BMJ, 13 de mayo de 2021

Categorias

Etiquetas