Farmacología

Protección de las infecciones pasadas por SARS-CoV-2 contra la reinfección: revisión sistemática y un metanálisis

28 febrero 2023

La protección contra infecciones pasadas contra la reinfección por variantes pre-omicron fue muy alta y se mantuvo alta incluso después de 40 semanas. La protección fue sustancialmente menor para la variante omicron BA.1 y disminuyó más rápidamente con el tiempo que la protección contra variantes anteriores. La protección contra la enfermedad grave fue alta para todas las variantes. La inmunidad conferida por una infección pasada debe sopesarse junto con la protección de la vacunación al evaluar la carga futura de la enfermedad por COVID-19, brindar orientación sobre cuándo deben vacunarse las personas y diseñar políticas que exijan la vacunación de los trabajadores o restrinjan el acceso, en función del estado inmunitario. , a entornos donde el riesgo de transmisión es alto, como viajes y entornos interiores de alta ocupación. Lancet  16 de febrero de 2023

Vacuna recombinante contra el herpes zoster y riesgo de brotes entre adultos mayores con enfermedades inflamatorias inmunomediadas en los Estados Unidos

09 junio 2022

No encontramos un aumento en los presuntos brotes después de la vacunación con vacuna recombinante contra el herpes zóster (RZV). Entre los adultos ≥50 años con enfermedades inflamatorias mediadas por el sistema inmunitario, una proporción sustancial recibió RZV en comparación con las estimaciones generales de cobertura de zoster y la serie completa fue alta. Arthritis Rheumatol. , 6 de junio de 2022

Vacunación contra el Covid-19: se exagera la evidencia de la disminución de la inmunidad

24 septiembre 2021

Centrarse en la disminución de la inmunidad en los países de altos ingresos desvía la atención y los suministros limitados de vacunas de la necesidad urgente de vacunación primaria de las personas sin inmunidad, particularmente en los países de ingresos bajos y medios. Esto empeorará las inaceptables desigualdades en materia de vacunas, prolongará la pandemia y sus devastadores impactos socioeconómicos y de salud pública, y aumentará el riesgo de nuevas variantes. La rápida ampliación de la cobertura de vacunación a nivel mundial sigue siendo la prioridad de salud pública más urgente. BMJ 23 de septiembre de 2021

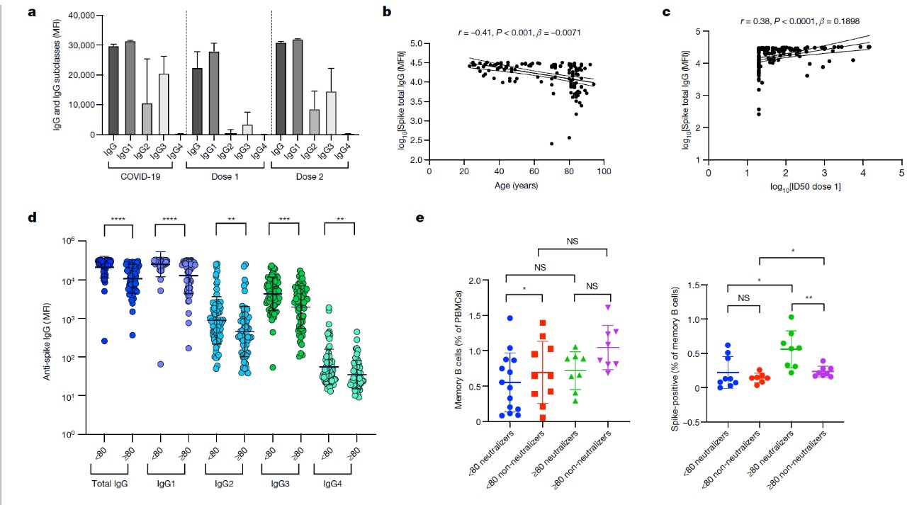
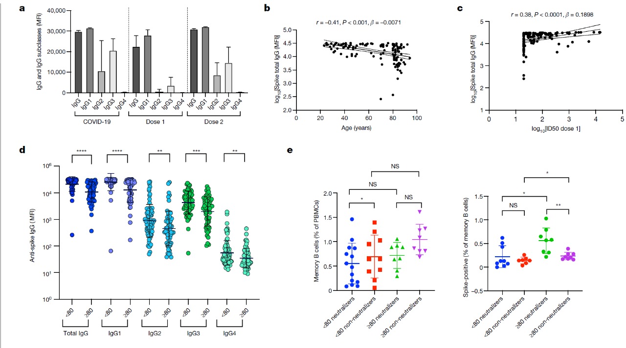
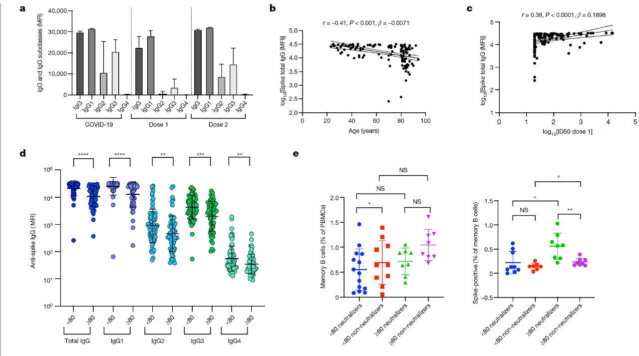
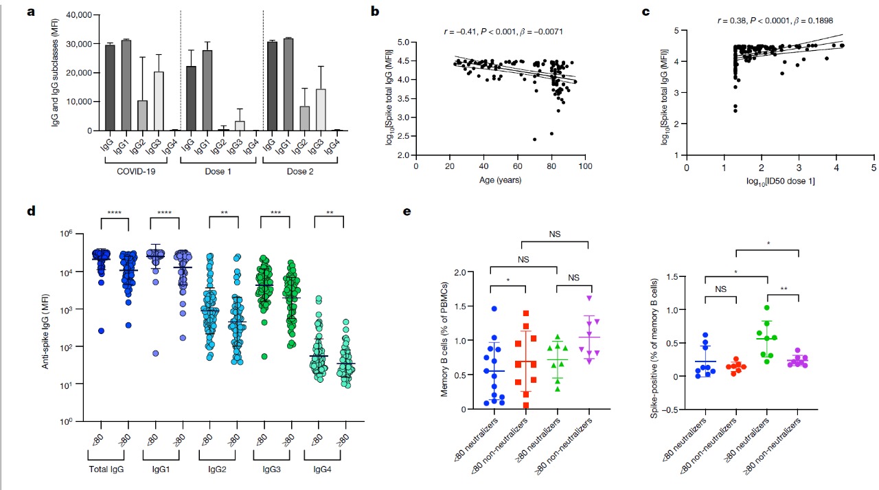
Heterogeneidad de la respuesta inmune relacionada con la edad a la vacuna contra el SARS-CoV-2 BNT162b2

12 agosto 2021

La producción de interferón-γ e interleucina-2 por las células T específicas del pico de SARS-CoV-2 fue menor en los participantes de mayor edad, y ambas citocinas fueron secretadas principalmente por las células T CD4. Concluimos que los ancianos son una población de alto riesgo y que se justifican medidas específicas para impulsar las respuestas a las vacunas en esta población, particularmente donde están circulando variantes de preocupación. Nature 30 Junio 2021

FDA desaconseja las pruebas de anticuerpos para evaluar la inmunidad después de la vacunación contra COVID-19

28 mayo 2021

Las vacunas autorizadas para la prevención de COVID-19 inducen anticuerpos contra dianas proteicas virales específicas (spike); Los resultados de la prueba de anticuerpos posteriores a la vacunación serán negativos en personas sin antecedentes de infección natural previa si la prueba utilizada no detecta el tipo de anticuerpos inducidos por la vacuna. FDA, 19 de mayo de 2021

Categorias

Etiquetas