Farmacología

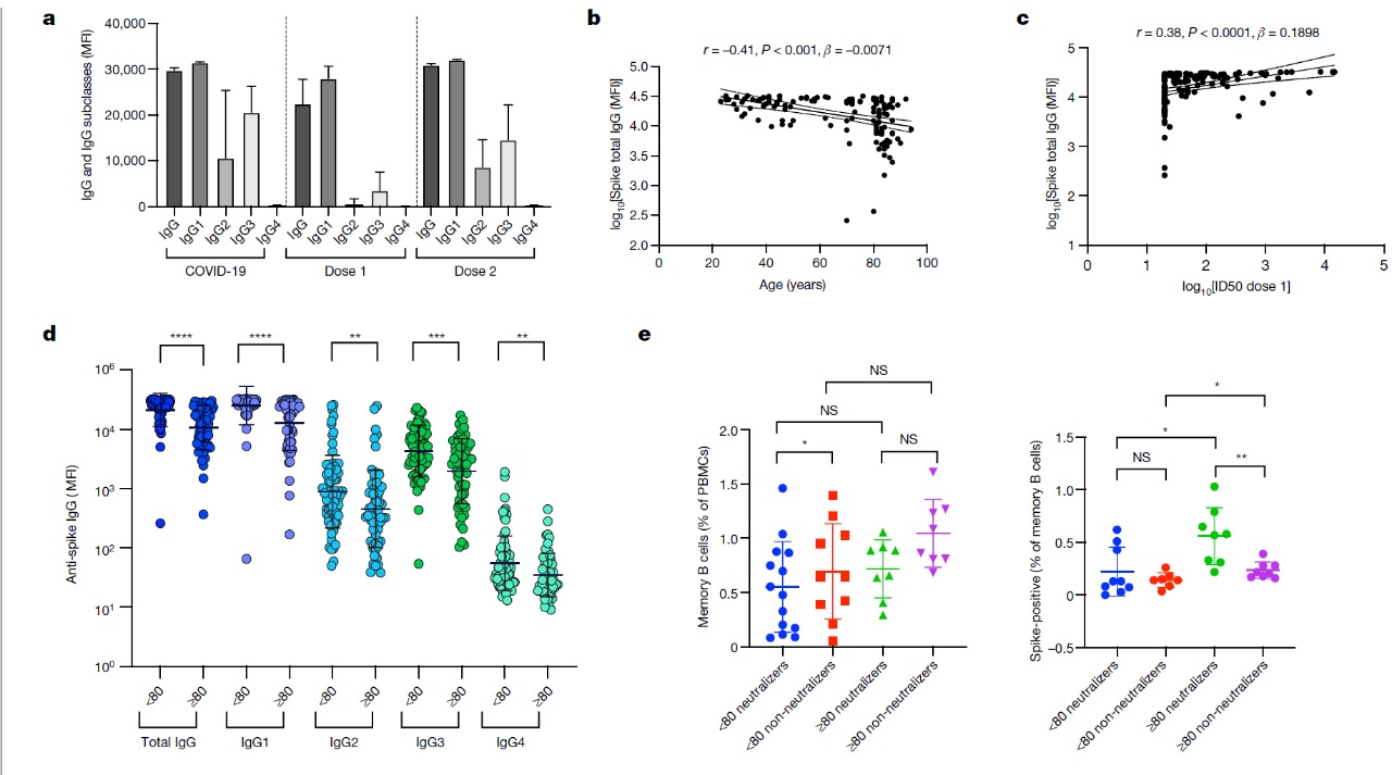
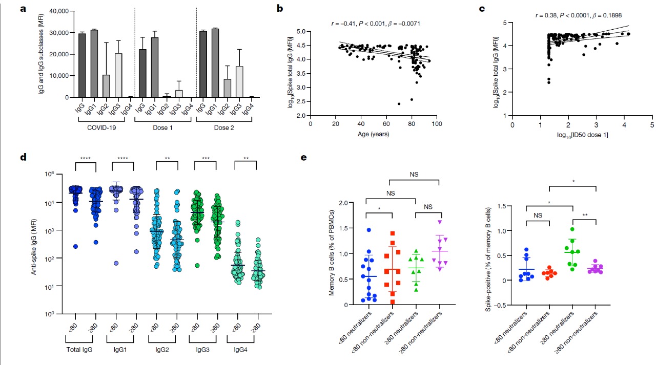
Heterogeneidad de la respuesta inmune relacionada con la edad a la vacuna contra el SARS-CoV-2 BNT162b2

12 agosto 2021

La producción de interferón-γ e interleucina-2 por las células T específicas del pico de SARS-CoV-2 fue menor en los participantes de mayor edad, y ambas citocinas fueron secretadas principalmente por las células T CD4. Concluimos que los ancianos son una población de alto riesgo y que se justifican medidas específicas para impulsar las respuestas a las vacunas en esta población, particularmente donde están circulando variantes de preocupación. Nature 30 Junio 2021

Comparación de reacciones adversas a medicamentos entre cuatro vacunas COVID-19 en Europa utilizando la base de datos EudraVigilance: trombosis en sitios inusuales

11 agosto 2021

Este informe sobre los datos de EudraVigilance refuerza los hallazgos anecdóticos sobre la trombosis de la vena cerebral (TVC) después de las vacunas COVID-19. Aunque EMA lanzó alerta solo para  CHADOX1 NCOV-19 (AstraZeneca) y AD26.COV2. S (Janssen) , también Tozinameran (Pfizer-Biontech), CX-024414 (Moderna), tienen complicaciones por TVC, aunque en menor medida.  J Thromb Haemost. 2021

Prevención y atenuación de Covid-19 con las vacunas BNT162b2 y mRNA-1273

01 julio 2021

Las vacunas de ARNm autorizadas fueron altamente efectivas entre los adultos en edad laboral para prevenir la infección por SARS-CoV-2 cuando se administraron en condiciones del mundo real, y las vacunas atenuaron la carga de ARN viral, el riesgo de síntomas febriles y la duración de la enfermedad entre los que presentaban el avance. Infección a pesar de la vacunación. N Engl J Med, 30 de junio de 2021

Miocarditis después de la inmunización con vacunas de ARNm COVID-19 (Pfizer-BioNTech ó Moderna) en EE. UU.

30 junio 2021

Dos informes en la edición actual de JAMA Cardiology describen casos de miocarditis aguda que ocurrieron entre personas que recibieron las vacunas COVID-19 basadas en ARNm BNT162b2 (Pfizer-BioNTech) o ARNm-1273 (Moderna) basadas en ARN mensajero (ARNm). en los EE. UU. Durante las evaluaciones clínicas de estos pacientes, no se detectaron etiologías alternativas para la miocarditis.  AMA Cardiol. 29 de junio de 2021.

Inmunogenicidad y reactogenicidad de la vacuna de refuerzo BNT162b2 (BioNTech-Pfizer) en participantes preparados con  ChAdOx1-S (AstraZeneca).Estudio CombiVacS

28 junio 2021

BNT162b2 administrada como segunda dosis en individuos vacunados con ChAdOx1-S induce una respuesta inmune robusta, con un perfil de reactogenicidad aceptable y manejable.Lancet, 25 de junio de2021

Categorias

Etiquetas