Farmacología

Efecto de la intervención intensiva en el estilo de vida sobre el peso corporal y la glucemia en la diabetes tipo 2 temprana (DIADEM-I): ECA abierto

03 julio 2020

Nuestros hallazgos muestran que la intervención intensiva en el estilo de vida condujo a una pérdida de peso significativa a los 12 meses y se asoció con la remisión de la diabetes en más del 60% de los participantes y la normoglucemia en más del 30% de los participantes. La provisión de esta intervención en el estilo de vida podría permitir que una gran proporción de individuos jóvenes con diabetes temprana logre mejoras en los resultados cardiometabólicos clave, con posibles beneficios a largo plazo para la salud y el bienestar. Lancet Diabetes & Endocrinology  junio de 2020

Novedades en el tratamiento de la depresión

30 mayo 2019

Más allá de la psicoterapia y de los medicamentos antidepresivos, este artículo revisa la eficacia del ejercicio, los cambios nutricionales y el uso de esketamina y ketamina en este trastorno. JAMA, 24 de mayo de 2019

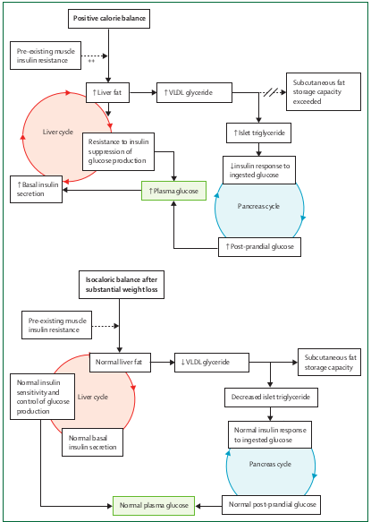
Comprendiendo los mecanismos de la remisión de la diabetes tipo 2.

23 mayo 2019

Lancet Diabetes Endocrinol. 13 de mayo de 2019  "el ensayo clínico de remisión de la diabetes basado en la atención primaria (DiRECT) mostró que el 46% de las personas con diabetes tipo 2 podrían lograr la remisión a los 12 meses y el 36% a los 24 meses, mediada por la pérdida de peso"

Beneficio duradero de una intervención de dieta y ejercicio

20 mayo 2019

Treinta años después de iniciado un ensayo clínico que evaluó un plan de dieta y ejercicio en adultos prediabéticos se mantiene el beneficio de reducción de mortalidad y de complicaciones macro y microvasculares. The Lancet Diabetes & Endocrinology, abril de 2019

Conocer el propio perfil de riesgo genético cambia la fisiología independientemente del riesgo genético real

18 enero 2019

Nature Human Behaviour, 2019 El simple hecho de recibir información sobre el riesgo genético cambió la fisiología cardiorrespiratoria de los individuos, el esfuerzo percibido y la resistencia al correr durante el ejercicio, y cambió la fisiología de la saciedad y la plenitud percibida después del consumo de alimentos de manera autocumplida. Los efectos del riesgo genético percibido en los resultados a veces fueron mayores que los efectos asociados con el riesgo genético real. Si el simple hecho de transmitir información sobre el riesgo genético puede alterar el riesgo real, los clínicos y los especialistas en ética deben luchar con los umbrales adecuados para cuando se justifique revelar el riesgo genético.

Categorias

Etiquetas