Farmacología
Efectividad de las vacunas Covid-19 contra la variante Delta (B.1.617.2)
                    17 agosto 2021
                
            
            Solo se observaron diferencias modestas en la efectividad de la vacuna con la variante Delta en comparación con la variante Alfa después de recibir dos dosis de vacunas. Las diferencias absolutas en la eficacia de la vacuna fueron más marcadas después de recibir la primera dosis. Este hallazgo respaldaría los esfuerzos para maximizar la absorción de la vacuna con dos dosis entre las poblaciones vulnerables. N Engl J Med, 12 de agosto de 2021
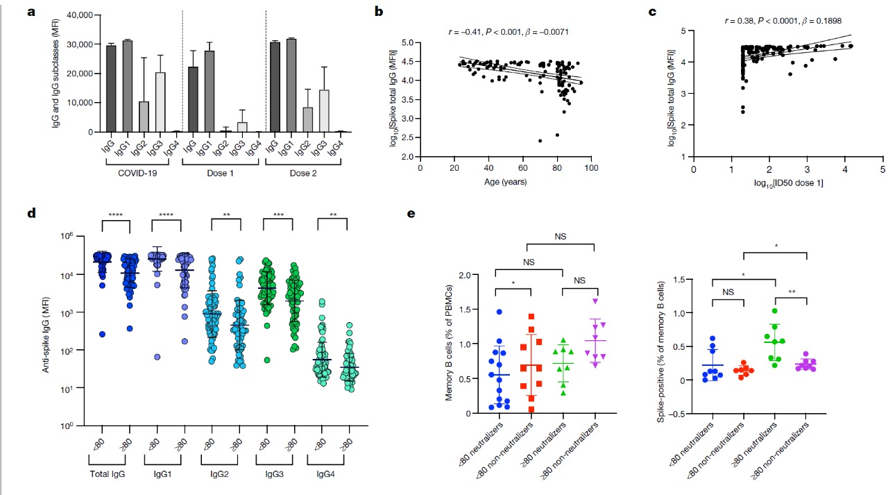
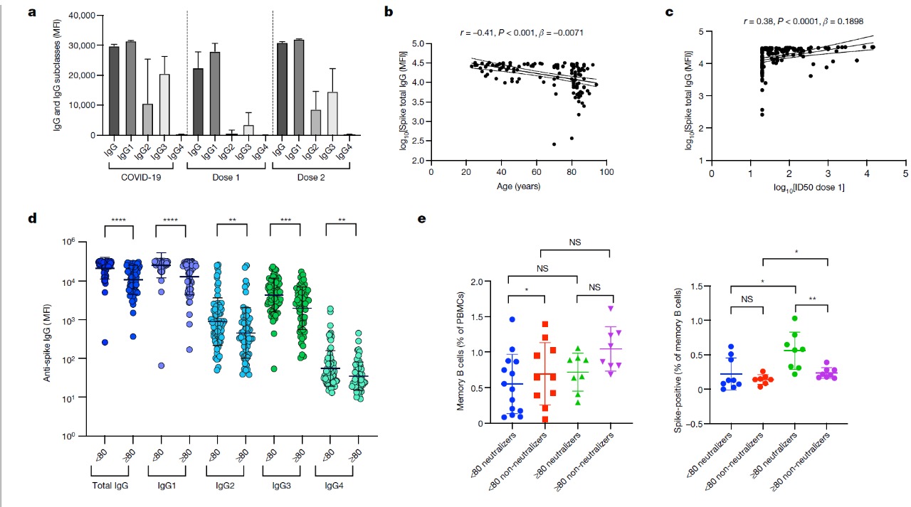
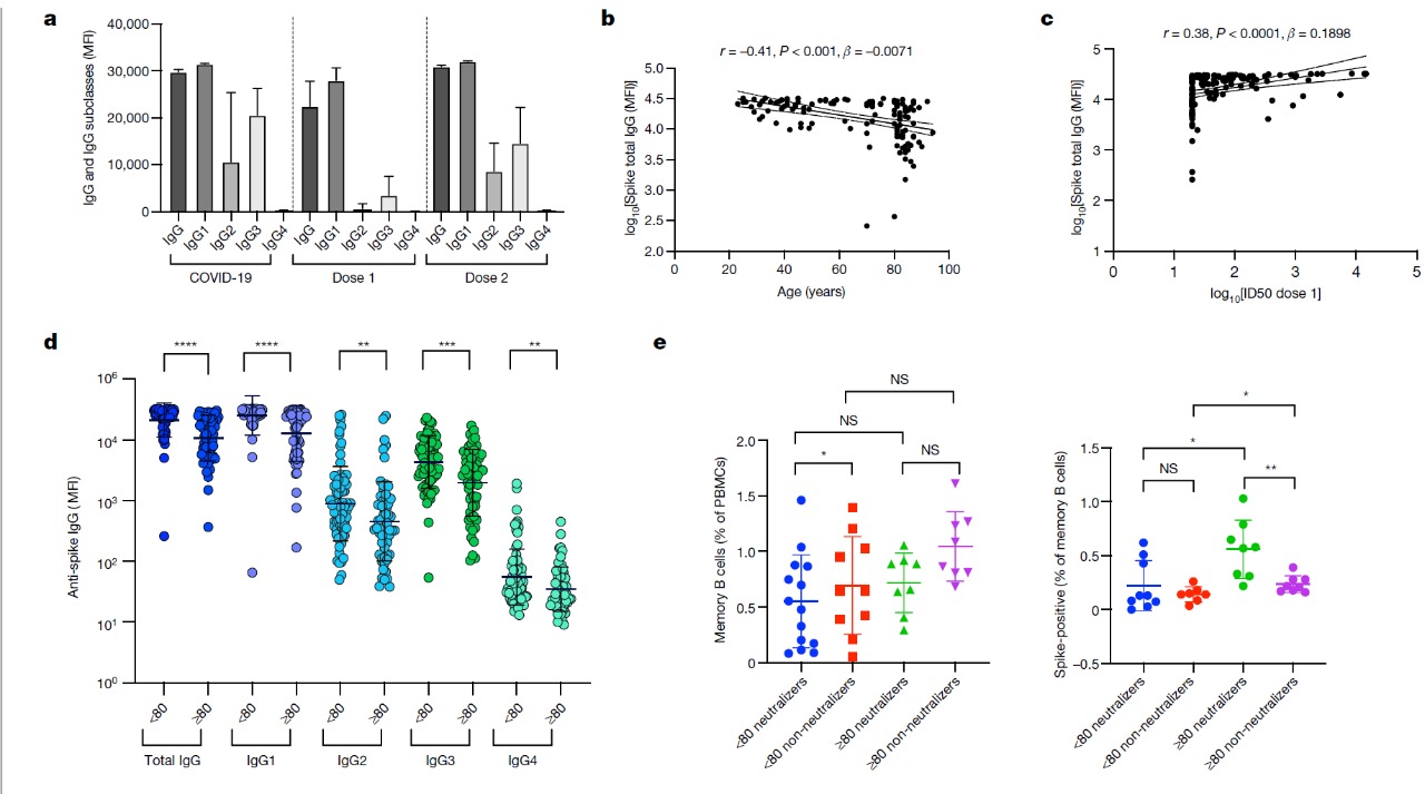
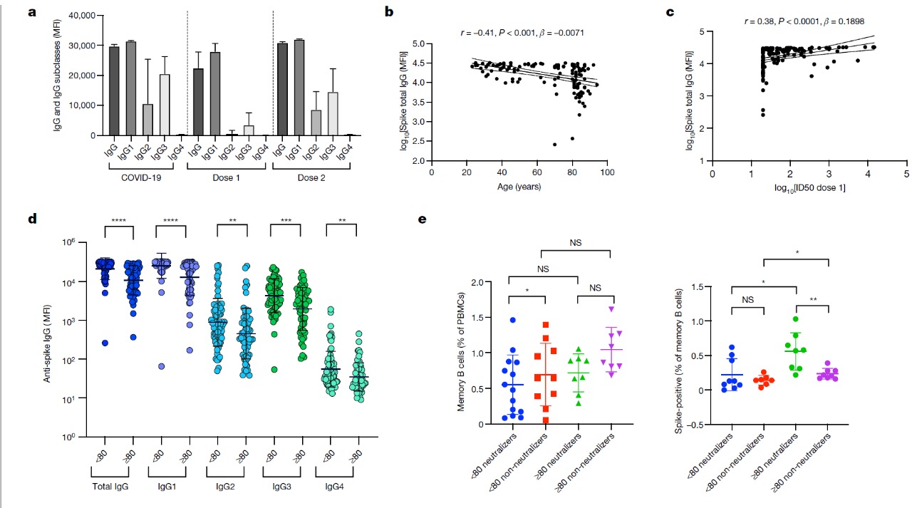
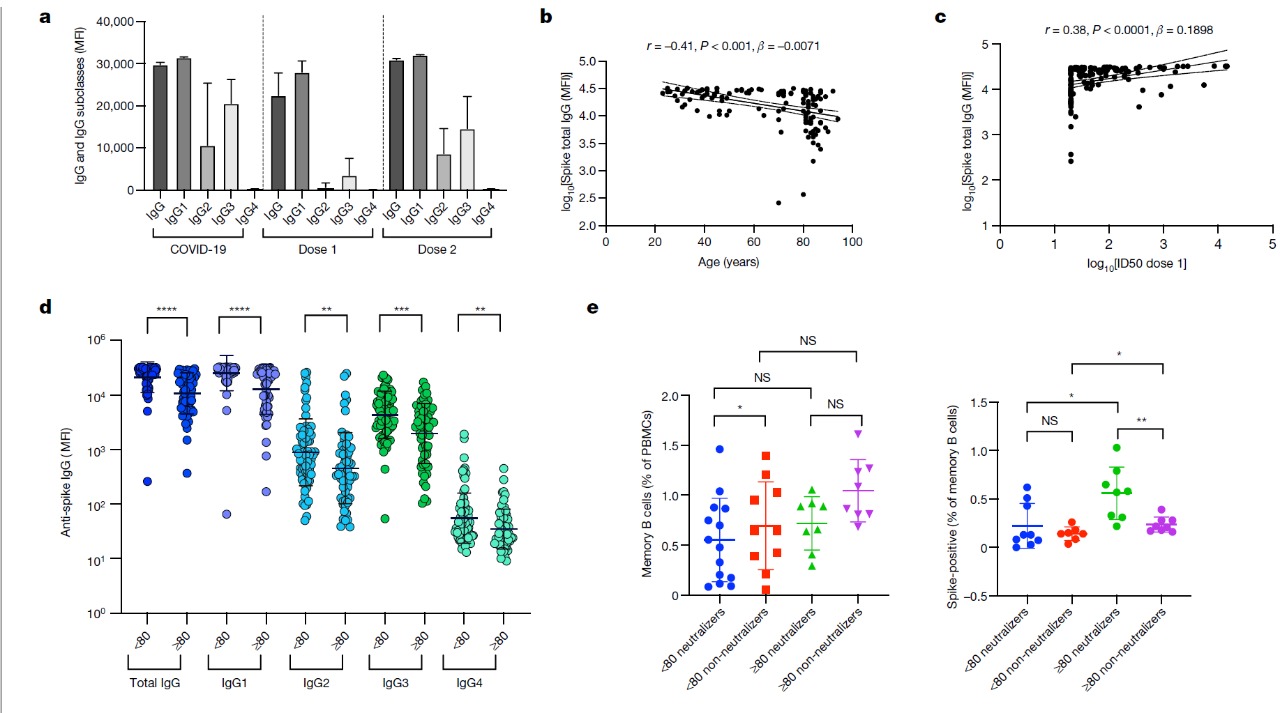
Heterogeneidad de la respuesta inmune relacionada con la edad a la vacuna contra el SARS-CoV-2 BNT162b2
                    12 agosto 2021
                
            
            La producción de interferón-γ e interleucina-2 por las células T específicas del pico de SARS-CoV-2 fue menor en los participantes de mayor edad, y ambas citocinas fueron secretadas principalmente por las células T CD4. Concluimos que los ancianos son una población de alto riesgo y que se justifican medidas específicas para impulsar las respuestas a las vacunas en esta población, particularmente donde están circulando variantes de preocupación. Nature 30 Junio 2021
Seguridad, inmunogenicidad y eficacia de la vacuna Covid-19 Pfizer- BioNTech (BNT162b2) en adolescentes
                    28 mayo 2021
                
            
            La vacuna BNT162b2 en receptores de 12 a 15 años tuvo un perfil de seguridad favorable, produjo una mayor respuesta inmune que en adultos jóvenes y fue altamente efectiva contra Covid-19. N Engl J Med. 27 de mayo de 2021
Vacunación con BNT162b2 (Pfizer-BioNTech) e incidencia de infecciones por SARS-CoV-2 sintomáticas y asintomáticas en trabajadores de la salud.
                    13 mayo 2021
                
            
            Entre los trabajadores sanitarios en un solo centro en Tel Aviv, Israel, recibir la vacuna BNT162b2 respecto a ninguna se asoció con una incidencia significativamente menor de infección por SARS-CoV-2 sintomática (97% ) y asintomática (86%) 7 días después de la segunda dosis. Los hallazgos están limitados por el diseño observacional. JAMA 06 de mayo de 2021
CDC: La efectividad en el mundo real de las vacunas de ARNm de COVID-19 es del 90% con dos dosis y del 80% con una dosis
                    31 marzo 2021
                
            
            