Farmacología

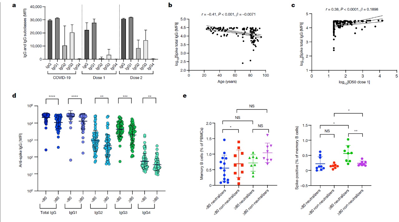
Heterogeneidad de la respuesta inmune relacionada con la edad a la vacuna contra el SARS-CoV-2 BNT162b2

12 agosto 2021

La producción de interferón-γ e interleucina-2 por las células T específicas del pico de SARS-CoV-2 fue menor en los participantes de mayor edad, y ambas citocinas fueron secretadas principalmente por las células T CD4. Concluimos que los ancianos son una población de alto riesgo y que se justifican medidas específicas para impulsar las respuestas a las vacunas en esta población, particularmente donde están circulando variantes de preocupación. Nature 30 Junio 2021

Riesgo de reacción alérgica a las vacunas contra el SARS-CoV-2 y evaluación y  manejo recomendados: revisión sistemática, metanálisis  evaluación GRADE y  consenso internacional

11 agosto 2021

La incidencia de anafilaxia de la vacuna SARS-CoV-2 es de 7,91 casos por millón (n = 41.000.000 de vacunas; intervalo de confianza del 95% [IC del 95%] 4,02-15,59; 26 estudios, certeza moderada), la incidencia de 0,15 casos por millón de pacientes. años (IC del 95%: 0,11-0,2), y la sensibilidad de las pruebas cutáneas con polietilenglicol es baja, aunque la especificidad es alta (15 estudios, certeza muy baja). Recomendamos la vacunación sobre la ausencia de vacunación o la realización de pruebas de detección de alergia a la vacuna / excipiente del SARS-CoV-2 para personas sin antecedentes de una reacción alérgica grave a la vacuna / excipiente del SARS-CoV-2, y un paradigma de toma de decisiones compartido en consulta con un especialista en alergias para personas con antecedentes de una reacción alérgica grave. J Allergy Clin Immunol Pract, julio 2021

Comparación de reacciones adversas a medicamentos entre cuatro vacunas COVID-19 en Europa utilizando la base de datos EudraVigilance: trombosis en sitios inusuales

11 agosto 2021

Este informe sobre los datos de EudraVigilance refuerza los hallazgos anecdóticos sobre la trombosis de la vena cerebral (TVC) después de las vacunas COVID-19. Aunque EMA lanzó alerta solo para  CHADOX1 NCOV-19 (AstraZeneca) y AD26.COV2. S (Janssen) , también Tozinameran (Pfizer-Biontech), CX-024414 (Moderna), tienen complicaciones por TVC, aunque en menor medida.  J Thromb Haemost. 2021

AINE y COVID-19: revisión sistemática y  metanálisis

09 agosto 2021

La exposición a medicamentos antiinflamatorios no esteroideos (AINE) no se asoció con un mayor riesgo de dar positivo en la prueba del síndrome respiratorio agudo severo coronavirus 2 (SARS-CoV-2), ingreso hospitalario en SARS-CoV-2 positivo (COVID -19) pacientes, COVID-19 grave o muerte con poder suficiente para excluir con seguridad un riesgo significativo. No hay ninguna razón para no usar AINE para aliviar los síntomas de la infección por SARS-CoV-2 si es necesario. Drug Saf, 2 de agosto de 2021

Actualización viva en curso de opciones terapéuticas COVID-19: resumen de la evidencia. Revisión rápida 5/8

09 agosto 2021

Según el portal de búsqueda de la Plataforma Internacional de Registro de Ensayos Clínicos (ICTRP, por su sigla en inglés) de la OMS, se están investigando cientos de posibles tratamientos o sus combinaciones en más de 10.000 ensayos clínicos y estudios observacionales. Esta publicación, la 24ª edición de la base de datos de evidencia sobre posibles opciones terapéuticas para COVID-19, examina 137 opciones terapéuticas. Organización Panamericana de la Salud (OPS) , 6 de agosto de 2021

Categorias

Etiquetas