Farmacología

Budesonida inhalada para COVID-19 en personas con alto riesgo de complicaciones en la comunidad del Reino Unido (ensayo PRINCIPLE)

17 agosto 2021

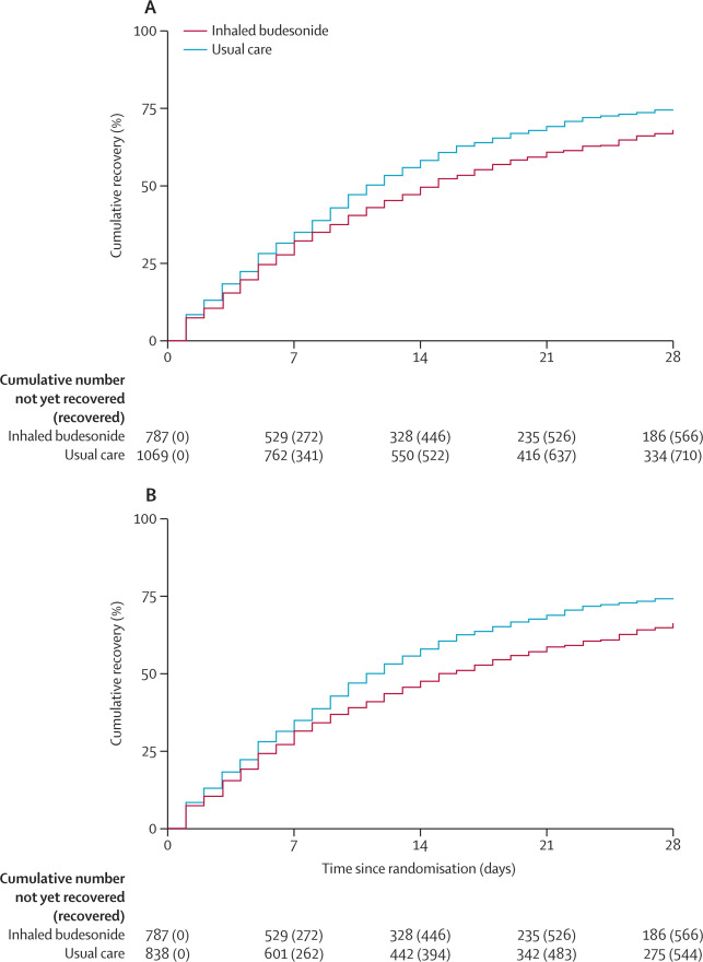
La budesonida inhalada mejora el tiempo de recuperación, con la posibilidad de reducir también los ingresos hospitalarios o las muertes (aunque nuestros resultados no alcanzaron el umbral de superioridad), en personas con COVID-19 en la comunidad que tienen un mayor riesgo de complicaciones. La budesonida inhalada mejora el tiempo de recuperación, con la posibilidad de reducir también los ingresos hospitalarios o las muertes (aunque nuestros resultados no alcanzaron el umbral de superioridad), en personas con COVID-19 en la comunidad que tienen un mayor riesgo de complicaciones. Lancet, 10 de agosto de 2021

Antes de ofrecer terceras dosis de refuerzo nacionales, se deben poner las vacunas a disposición de otros países

13 agosto 2021

Las campañas de vacunación de refuerzo a gran escala ayudan a amplificar el grado de desigualdad en el acceso a las vacunas. Al limitar el escaso suministro de vacunas que podrían enviarse a países con tasas de vacunación mucho más bajas, estas campañas también aumentan la probabilidad de que se desarrollen variantes resistentes a las vacunas, en detrimento potencial del mundo entero.  JAMA. 12 de agosto de 2021

Eficacia de la vacuna mRNA-1273 (Moderna) en la adolescencia

12 agosto 2021

En este ensayo clínico doble ciego de la vacuna mRNA-1273 (Moderna) en adolescentes de 12 a 17 años de edad se encontró que  la respuesta inmune fue similar a la de los adultos jóvenes, la vacuna fue eficaz para prevenir la Covid-19 y el perfil de seguridad fue aceptable en este grupo de edad. New England Journal of Medicine, 11 de agosto de 2021.

Eficacia de una sola dosis de vacuna contra SARS-CoV-2 en mayores de 80 años

12 agosto 2021

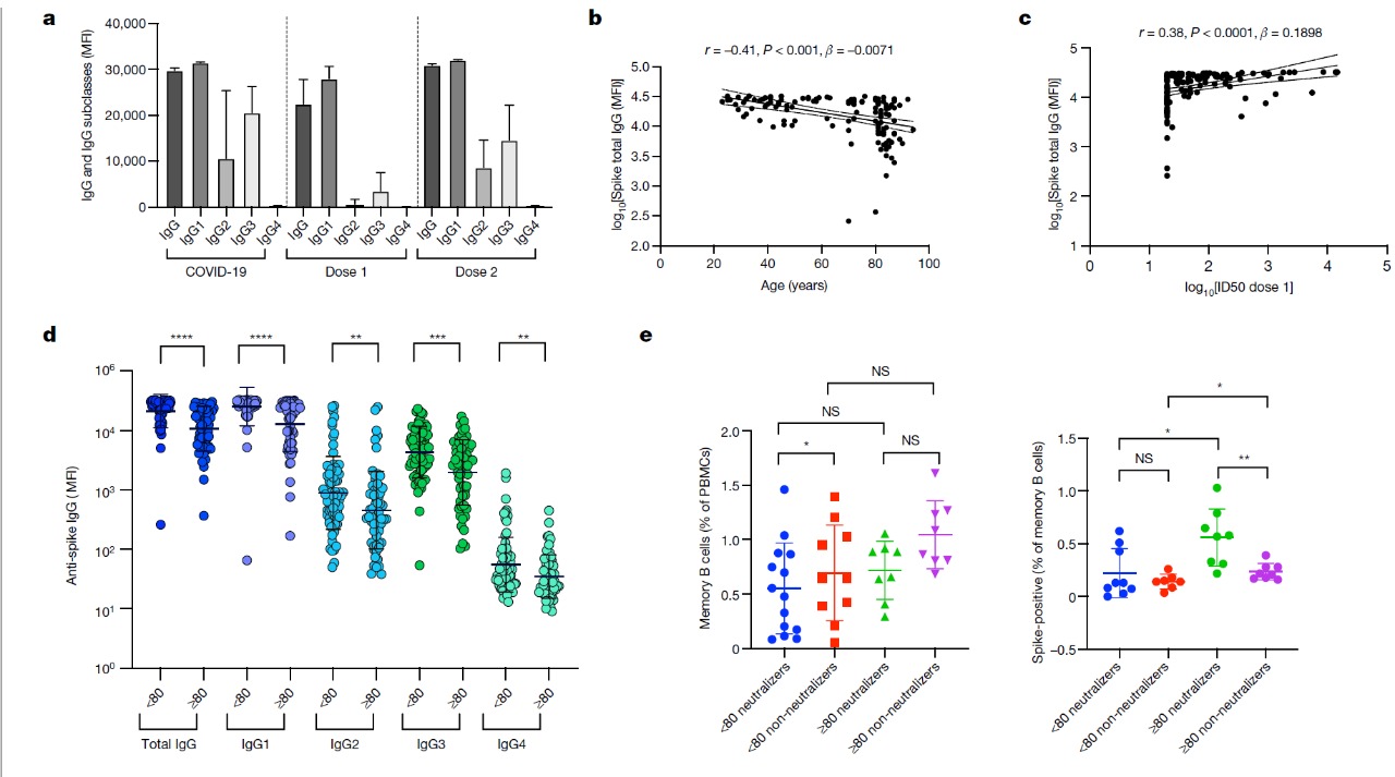
Una dosis única de las vacunas  BNT162b2 (Pfizer)  o ChAdOx1 nCoV-19 (AstraZeneca) en personas mayores produce inmunidad humoral en la mayoría de los participantes y se ve notablemente reforzada en aquellos con infección previa. Las respuestas celulares fueron más débiles, pero mostraron mayor intensidad después de la vacuna de AstraZeneca en el seguimiento de 5-6 semanas. The Lancet Healthy Longevity, 11 de agosto de 2021.

Heterogeneidad de la respuesta inmune relacionada con la edad a la vacuna contra el SARS-CoV-2 BNT162b2

12 agosto 2021

La producción de interferón-γ e interleucina-2 por las células T específicas del pico de SARS-CoV-2 fue menor en los participantes de mayor edad, y ambas citocinas fueron secretadas principalmente por las células T CD4. Concluimos que los ancianos son una población de alto riesgo y que se justifican medidas específicas para impulsar las respuestas a las vacunas en esta población, particularmente donde están circulando variantes de preocupación. Nature 30 Junio 2021

Categorias

Etiquetas