Farmacología

Uso de la telemedicina para el tratamiento de la diabetes mellitus tipo 2: la perspectiva del paciente. Estudio EnREDa2

28 junio 2019

BMJ Open 11 de junio de 2019 En España, casi el 10% de los pacientes con DTM2 tienen experiencia con TM y es bien aceptado, especialmente uno basado en glucómetros. Sin embargo, para promover el uso de la TM, deben optimizarse los programas para la interacción médico-paciente más fáciles y que ahorren tiempo

Comunicar la incertidumbre al paciente: una revisión narrativa y un marco para futuras investigaciones

26 junio 2019

Gen Intern Med, 13 de junio de 2019  la evidencia empírica sugiere que los clínicos rara vez comunican la incertidumbre clínica a los pacientes, y de hecho, dentro de los entornos de atención médica, a menudo se equipara la incertidumbre con la ignorancia o el fracaso.Este artículo proporciona una revisión narrativa de los estudios relacionados con la comunicación de la incertidumbre, destacando las estrategias actuales junto con los desafíos y barreras, y describiendo un marco para futuras investigaciones.

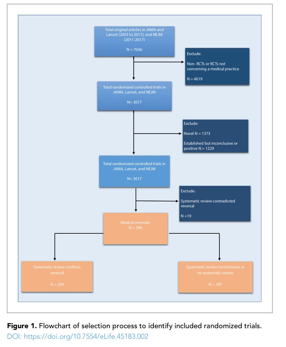
Revisión exhaustiva de ensayos clínicos aleatorios en tres revistas médicas detecta 396 intervenciones médicas de nula o escasa eficacia

12 junio 2019

eLife, 11 de junio de 2019  este trabajo informa  cómo una búsqueda sistemática de ensayos controlados aleatorios en tres revistas médicas líderes: el Diario de la Asociación Médica Americana (JAMA), The Lancet y el New England Journal of Medicine (NEJM) identificó 396 revocaciones médicas. Esperamos que, al basarse en esfuerzos previos en esta área (Prasad et al., 2013), esta lista ayude a otros a eliminar el uso de estas prácticas.

Mejora de la comunicación del riesgo a los pacientes

10 junio 2019

Prescrire Int,1 de junio de 2019  La gran mayoría de los pacientes desearía más explicaciones para comprender mejor su estado de salud y participar en las opciones terapéuticas que los afectan. ¿Cómo pueden brindar esto los profesionales de la salud?

Seguridad del paciente y errores médicos de los residentes de medicina de familia: experiencia formativa y de investigación en una unidad docente

21 mayo 2019

Arch Med Fam, abril 2019 integra formación, asistencia e investigación, realizando actividades concretas, partiendo de la prevención de los errores clínicos en el ámbito de nuestras Áreas de Salud de Murcia-España

Categorias

Etiquetas