Farmacología

Asociación entre los pagos de la industria a los médicos y la prescripción de gabapentinoides

10 julio 2019

JAMA Intern Med, 8 de julio de 2019.  Entre los médicos que recetaron gabapentinoides, la recepción de pagos de la industria se asoció con una mayor probabilidad de prescribir productos de marca que la gabapentina genérica.

Uso de la telemedicina para el tratamiento de la diabetes mellitus tipo 2: la perspectiva del paciente. Estudio EnREDa2

28 junio 2019

BMJ Open 11 de junio de 2019 En España, casi el 10% de los pacientes con DTM2 tienen experiencia con TM y es bien aceptado, especialmente uno basado en glucómetros. Sin embargo, para promover el uso de la TM, deben optimizarse los programas para la interacción médico-paciente más fáciles y que ahorren tiempo

Comunicar la incertidumbre al paciente: una revisión narrativa y un marco para futuras investigaciones

26 junio 2019

Gen Intern Med, 13 de junio de 2019  la evidencia empírica sugiere que los clínicos rara vez comunican la incertidumbre clínica a los pacientes, y de hecho, dentro de los entornos de atención médica, a menudo se equipara la incertidumbre con la ignorancia o el fracaso.Este artículo proporciona una revisión narrativa de los estudios relacionados con la comunicación de la incertidumbre, destacando las estrategias actuales junto con los desafíos y barreras, y describiendo un marco para futuras investigaciones.

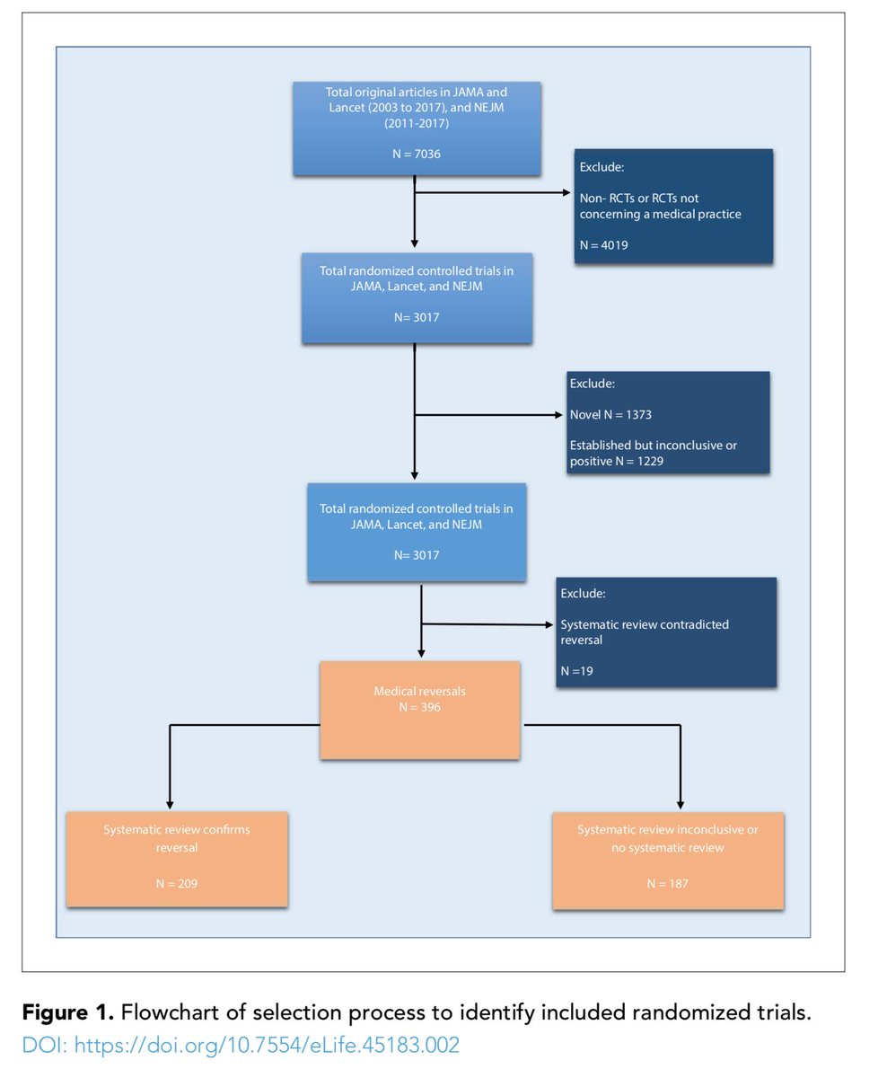
Revisión exhaustiva de ensayos clínicos aleatorios en tres revistas médicas detecta 396 intervenciones médicas de nula o escasa eficacia

12 junio 2019

eLife, 11 de junio de 2019  este trabajo informa  cómo una búsqueda sistemática de ensayos controlados aleatorios en tres revistas médicas líderes: el Diario de la Asociación Médica Americana (JAMA), The Lancet y el New England Journal of Medicine (NEJM) identificó 396 revocaciones médicas. Esperamos que, al basarse en esfuerzos previos en esta área (Prasad et al., 2013), esta lista ayude a otros a eliminar el uso de estas prácticas.

Mejora de la comunicación del riesgo a los pacientes

10 junio 2019

Prescrire Int,1 de junio de 2019  La gran mayoría de los pacientes desearía más explicaciones para comprender mejor su estado de salud y participar en las opciones terapéuticas que los afectan. ¿Cómo pueden brindar esto los profesionales de la salud?

Categorias

Etiquetas