Farmacología

Colesterol total y HDL para evaluar el riesgo cardiovascular

24 junio 2019

La medición de colesterol total y HDL sin ayuno previo es suficiente para capturar el riesgo cardiovascular asociado a los lípidos, sin una mejora significativa de la predicción por el agregado de apolipoproteínas o LDL medida o calculada. Circulation, junio de 2019.

suplementación con vitamina D y riesgo de enfermedad cardiovascular en más de 83000 individuos en 21 ensayos clínicos aleatorizados

21 junio 2019

JAMA Cardiol, 19 de junio de 2019   En este metanálisis actualizado, la suplementación con vitamina D no se asoció con reducción de: eventos cardiovasculares adversos mayores , puntos finales de ECV individuales (infarto de miocardio, accidente cerebrovascular, mortalidad por ECV) o mortalidad por todas las causas. Los hallazgos sugieren que la suplementación con vitamina D no confiere protección cardiovascular y no está indicada para este propósito.

Tabaquismo materno durante el embarazo y composición corporal de los hijos en la edad adulta

19 junio 2019

En dos cohortes estudiadas en Brasil se encontró que el consumo de cigarrillos durante el embarazo se asocia a u aumento del índice de masa corporal de los hijos, evaluados  a los 22 y 30 años de edad. BMJ Open, 12 de junio de 2019

Alimentos ultraprocesados ​​vinculados a un mayor riesgo de enfermedad cardiovascular y mortalidad

31 mayo 2019

BMJ, 29 de mayo de 2019. Dos estudios.  El estudio francés observó que cada aumento absoluto de 10 % de alimentos ultraprocesados ​​consumidos se asoció con un aumento del riesgo de enfermedades cardiovasculares, coronarias y cerebrovasculares de 11 a 13%. El estudio español obresrvó que > 4 porciones diarias de ultraprocesados se asoció de forma independiente con un riesgo 62%  mayor para mortalidad por todas las causas.

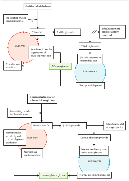
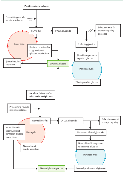
Comprendiendo los mecanismos de la remisión de la diabetes tipo 2.

23 mayo 2019

Lancet Diabetes Endocrinol. 13 de mayo de 2019  "el ensayo clínico de remisión de la diabetes basado en la atención primaria (DiRECT) mostró que el 46% de las personas con diabetes tipo 2 podrían lograr la remisión a los 12 meses y el 36% a los 24 meses, mediada por la pérdida de peso"

Categorias

Etiquetas