Farmacología

Abordaje terapéutico de la migraña

28 abril 2021

La migraña es la sexta enfermedad más prevalente en todo el mundo Su diagnóstico es puramente clínico y no existe marcador asociado.En las crisis leves-moderadas están indicados los analgésicos menores y los AINE, y antieméticos/procinéticos cuando la cefalea se asocia con náuseas y vómitos.En las moderadas-graves los triptanes son el tratamiento de elección y no se recomienda el uso de combinaciones de analgésicos, opioides ni de ergóticos. Boletín fármacoterapéutico de Castilla-La Mancha , SESCAM abril, 2021

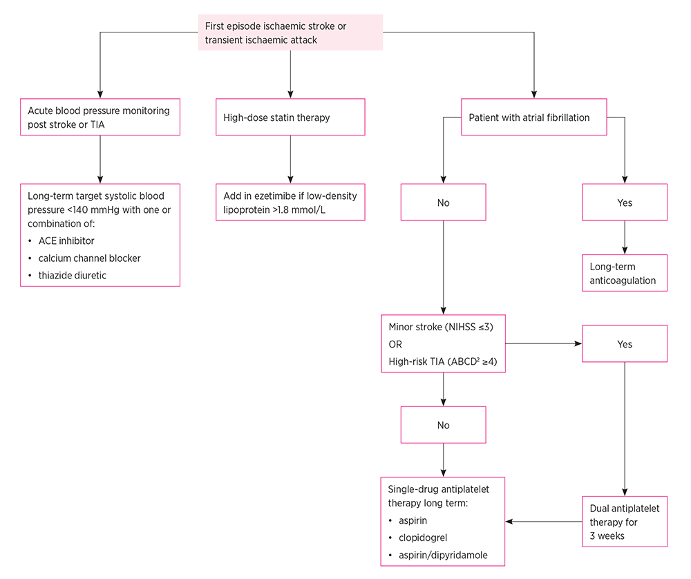
Diagnóstico y tratamiento del ataque isquémico transitorio y el accidente cerebrovascular isquémico agudo: una revisión

16 abril 2021

La terapia antiplaquetaria dual iniciada dentro de las 24 horas posteriores al inicio de los síntomas y continuada durante 3 semanas reduce el riesgo de accidente cerebrovascular en pacientes seleccionados con AIT de alto riesgo y accidente cerebrovascular menor. Para pacientes seleccionados con ACV isquémico agudo incapacitante, la trombólisis dentro de las 4.5 horas y la trombectomía mecánica dentro de las 24 horas posteriores al inicio de los síntomas mejoran los resultados funcionales. JAMA,  16 de marzo de 2021

Levetiracetam o zonisamida versus lamotrigina en epilepsia focal

14 abril 2021

Los hallazgos de este ensayo clínico abierto no apoyan el uso de levetiracetam o zonisamida como tratamientos de primera línea para pacientes con epilepsia focal, mientras que la lamotrigina sigue siendo un tratamiento de primera línea que debe ser el estándar en ensayos futuros. The Lancet, 10 de abril de 2021.

Levetiracetam o valproato para la epilepsia idiopática generalizada

14 abril 2021

En este ensayo clínico abierto de pacientes con epilepsia idiopática generalizada o difícil de clasificar, recientemente diagnosticada, el levetiracetam no resultó clínicamente eficaz ni rentable en comparación con el valproato. The Lancet, 10 de abril de 2021.

Lamotrigina, FDA : Los estudios muestran un mayor riesgo de alteraciones del ritmo cardíaco en pacientes con enfermedades cardíacas

08 abril 2021

Los pacientes con enfermedades cardíacas pueden tener un mayor riesgo de arritmias si toman lamotrigina (Lamictal), un medicamento para las convulsiones y el trastorno bipolar, advierte la FDA. La agencia exige a los fabricantes de otros bloqueadores de los canales de sodio que realicen estudios para evaluar si conllevan un riesgo similar. FDA , 31 de marzo de 2021

Categorias

Etiquetas