Farmacología

Atención a adultos hospitalizados con trastorno por consumo de opioides en la era del fentanilo. Revisión

07 mayo 2024

Los hallazgos de esta revisión indican que el fentanilo crea una mayor urgencia y nuevos desafíos para la atención hospitalaria del trastorno por consumo de opioides. Los médicos y los sistemas hospitalarios desempeñan un papel central a la hora de abordar la actual crisis de drogas. JAMA Intern Med, 29 de abril de 2024.

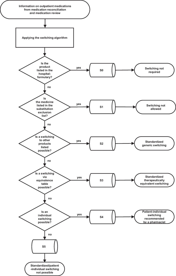
Un algoritmo recientemente desarrollado para cambiar medicamentos ambulatorios a medicamentos incluidos en el formulario del hospital

07 mayo 2024

A pesar de la conciliación integral de la medicación, a menudo faltaba información relacionada con el paciente y la medicación para cambiar los medicamentos al formulario del hospital. Una vez que toda la información necesaria estuvo disponible, la conmutación estandarizada se pudo llevar a cabo fácilmente de acuerdo con un algoritmo de conmutación recientemente desarrollado. Eur J Clin Pharmacol, 24 de abril de 2024

Adecuación de la prescripción y adherencia a los anticoagulantes orales no antagonistas de la vitamina K en pacientes con fibrilación auricular (Estudio AF-React)

07 mayo 2024

Dabigatrán tuvo el porcentaje más bajo de dosis consistentes con las pautas. Los pacientes menores de 75 años con una tasa de filtración glomerular (TFG) >60 ml/min tuvieron el mayor porcentaje con un rango de TFG adecuado, mientras que otros grupos que requieren una monitorización más estrecha del TFG tuvieron porcentajes más bajos dentro de un rango de TFG adecuado. La adherencia a los anticoagulantes orales no antagonistas de la vitamina K    fue diferente entre los distintos fármacos, con mayor adherencia al tratamiento con edoxabán y menor adherencia al tratamiento con apixabán. BMJ Open, 30 de abril de 2024

Imágenes por resonancia magnética en la detección del cáncer de próstata:  revisión sistemática y metanálisis

07 mayo 2024

Los resultados de esta revisión sistemática y metanálisis sugieren que la integración de la resonancia magnética en las vías de detección del cáncer de próstata se asocia con un número reducido de biopsias innecesarias y un sobrediagnóstico de cáncer de próstata insignificante, al tiempo que se mantiene la detección de cáncer de próstata clínicamente significativo en comparación con la detección solo con PSA. JAMA Oncol,  5 de abril de 2024

Intervenciones preventivas para mejorar los resultados de salud de las personas mayores: revisión sistemática y metanálisis

07 mayo 2024

Las intervenciones preventivas de atención primaria son beneficiosas para la capacidad funcional y la salud autoevaluada  de las personas mayores, pero no para otros resultados. Para mejorar la atención primaria para las personas mayores, los programas futuros deberían considerar brindar atención en entornos alternativos, por ejemplo, visitas domiciliarias y contactos telefónicos, y brindar educación a los pacientes y profesionales de la salud, ya que esto puede contribuir a obtener resultados positivos. Br J Gen Pract, 27 de marzo de 2024

Categorias

Etiquetas